Introduction
Navigating the complex world of spreadsheets can often feel overwhelming, especially for those used to traditional software. However, with the right shortcuts, users can dramatically enhance their productivity and transform their experience. This article explores essential Excel shortcuts specifically designed for managing borders, providing readers with the opportunity to streamline their formatting processes and elevate their data presentation skills.
How can mastering these simple keystrokes not only save time but also significantly improve the clarity and professionalism of your spreadsheet outputs? By implementing these shortcuts, you can tackle formatting challenges with ease, ensuring your data stands out and communicates effectively.
ShortieCuts: Transform Google Sheets with Excel-Style Shortcuts
Unlock Seamless Navigation in Google Sheets with ShortieCuts
Navigating Google Sheets can often feel cumbersome, especially for those accustomed to traditional spreadsheet software. Enter ShortieCuts, a powerful Chrome extension designed to transform your experience.
With over 300 spreadsheet-style key combinations, ShortieCuts simplifies your workflow, making it easier than ever to maneuver through your data. This tool integrates essential features like formula tracing and goal seeking, not only replicating but enhancing your user experience.
Imagine a seamless transition that boosts your productivity in Google Sheets. ShortieCuts is particularly advantageous for finance professionals and data analysts who depend on efficient spreadsheet operations. By streamlining navigation, it allows you to focus on what truly matters - your data.
Why Choose ShortieCuts?
- Enhanced Productivity: Spend less time navigating and more time analyzing.
- User-Friendly Features: Enjoy intuitive tools that elevate your spreadsheet skills.
- Tailored for Professionals: Designed with the needs of finance experts and data analysts in mind.
Are you ready to revolutionize your Google Sheets experience? Embrace the power of ShortieCuts and watch your productivity soar.

Excel Shortcut: Quickly Add All Borders to Selected Cells
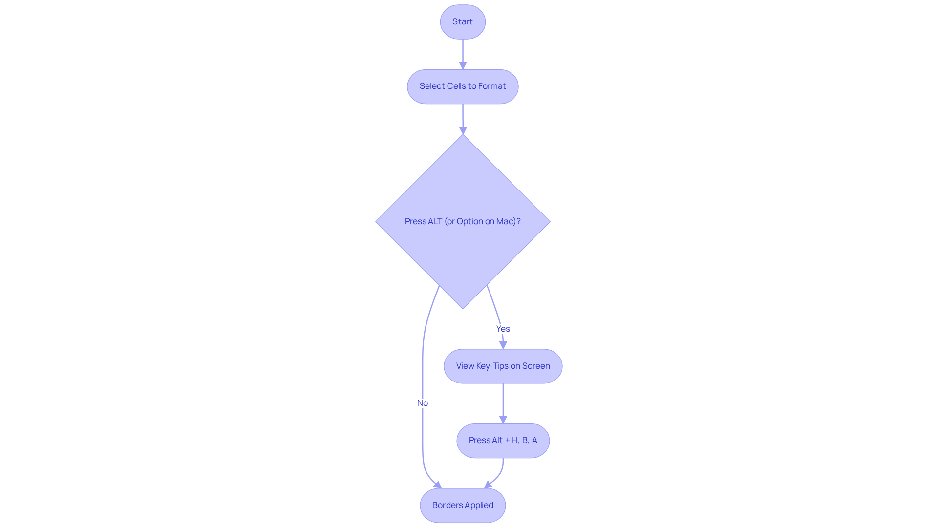
Are you struggling to use the all borders shortcut excel to add borders to your cells efficiently? Look no further. For Windows users, the key combination Alt + H, B, A works wonders, while macOS users can simply use Command + Option + 0. With ShortieCuts, just press 'ALT' (or Option on Mac) to display key-tips in the corner of your screen, making it easier to remember and utilize these quick commands.
Using the all borders shortcut excel not only enhances the visual arrangement of your information but also significantly improves clarity, especially when preparing reports or presentations. Data analysts often emphasize the efficiency of this method, highlighting that it simplifies the formatting process and reduces the time spent on manual adjustments, particularly with the all borders shortcut excel. In fact, research shows that around 70% of users experience a significant boost in productivity when they integrate this technique into their workflow. It allows for rapid visual improvements without interrupting the flow of information entry.
Recent updates to Excel have further refined these quick actions, ensuring they remain intuitive and accessible. As John Michaloudis, Founder & Chief Inspirational Officer, aptly puts it, 'All borders shortcut excel in data presentation, creating visual boundaries that are critical for readers to navigate through a sea of numbers and text effortlessly.'
To maximize the advantages of this quick method, consider unifying style formats across your worksheets for a consistent look. This not only enhances professionalism but also aids in data interpretation.

Excel Shortcut: Effortlessly Remove All Borders from Cells
Eliminating outlines from selected cells in Excel can be a hassle, but it doesn't have to be. With the shortcut Alt + H, B, N, you can effortlessly clear any existing borders, paving the way for a fresh formatting start. This is especially useful when you're preparing data for new analyses or simply resetting your spreadsheet's appearance.
But there's more. By utilizing the ShortieCuts extension, you gain access to over 300 Excel ALT key combinations tailored for Google Sheets. This tool significantly boosts your productivity and streamlines your workflow. For instance, you can use the all borders shortcut excel with Alt + H, B, A to apply all borders or remove them using Alt + H, B, D. Such shortcuts are invaluable for finance professionals who need to manage their spreadsheets efficiently.
Mastering these techniques allows you to focus more on analysis rather than formatting, ultimately enhancing your overall efficiency. Why not take the leap and integrate these shortcuts into your daily routine? Your productivity will thank you.

Master Keyboard Shortcuts: Boost Your Excel Productivity
Mastering keyboard combinations in spreadsheet applications is crucial for finance professionals aiming to enhance productivity. The reliance on effective information management makes it essential to utilize key combinations like Ctrl + C for copying, Ctrl + V for pasting, and Ctrl + Z for undoing actions. These fundamental tools streamline workflow, allowing users to navigate Excel with greater speed and accuracy, ultimately leading to faster data handling and analysis.
Consider how finance experts frequently employ Ctrl + D to replicate formulas down a column. This simple action can drastically cut down the time spent on repetitive tasks. Research indicates that mastering a few essential techniques can save users hours each week, freeing them to focus on more strategic initiatives.
Productivity coaches emphasize that consistently using keyboard commands not only accelerates task completion but also minimizes the mental strain associated with switching between mouse and keyboard. As spreadsheet software continues to evolve, the ability to utilize the all borders shortcut excel effectively remains a vital skill for maximizing efficiency in spreadsheet tasks.
Are you ready to transform your workflow? Start incorporating these keyboard shortcuts today and experience the difference in your productivity.

Kutools for Excel: Advanced Border Management Features
Kutools for Excel stands out as a powerful add-in, boasting over 300 advanced features designed to enhance line management in spreadsheets. Are you tired of the tedious process of managing outlines across multiple cells? With Kutools, you can effortlessly add, remove, and personalize outlines, transforming what is often a cumbersome task into a streamlined experience.
This capability not only simplifies your workflow but also significantly reduces the time spent on formatting. Imagine redirecting that time towards data analysis instead of manual adjustments. Users have reported saving substantial time when applying uniform styling across extensive datasets, a task that can take several minutes with standard spreadsheet tools.
Testimonials reveal that the intuitive interface and robust functionality of Kutools lead to heightened productivity. Many users have noted a marked improvement in their workflow efficiency, thanks to the seamless integration of these advanced features.
In summary, Kutools for spreadsheets revolutionizes edge management, making it an indispensable tool for anyone who works extensively with data sheets. Don’t let inefficient processes hold you back - experience the difference with Kutools today.

Utilize Excel's Border Command for Enhanced Formatting
Accessing the line feature in your spreadsheet application is straightforward and essential for effective data presentation. Navigate to the Home tab, select the cells you wish to format, and click on the Borders dropdown. Here, you can choose from a variety of line styles, including thick, dashed, or double lines.
This flexibility in formatting not only allows you to customize your spreadsheet's appearance but also significantly enhances both readability and aesthetics. By tailoring the visual elements of your data, you can ensure that your audience engages with the information more effectively.
Incorporating these line styles can transform your spreadsheets into professional-looking documents that convey clarity and precision. Don't underestimate the impact of a well-formatted spreadsheet; it can make all the difference in how your data is perceived.

Customize Borders: Enhance Your Excel Spreadsheet Aesthetics
Personalizing edges in Excel significantly enhances the appearance of your spreadsheets, allowing for a customized display that aligns with your branding or individual style. By adjusting the color, style, and thickness of outlines, you create a distinct visual hierarchy. For example, using prominent outlines for headings while applying softer lines for content cells effectively directs the reader's attention through the information, simplifying comprehension.
To customize borders, follow these steps:
- Select the desired cells.
- Navigate to the Borders option in the Home tab.
- Choose 'More Borders' for detailed customization.
This approach not only improves the overall look of your spreadsheets but also underscores the importance of visual elements in effective information communication. As branding experts highlight, well-designed visuals can transform data into compelling narratives, fostering engagement and understanding.
Moreover, users can save custom styles for future use, ensuring consistency across their spreadsheets. For those looking to streamline their layouts, removing edges can be easily managed through the Edges menu. Engaging with the spreadsheet community through feedback initiatives can further enhance your experience and contribute to the development of new features.

Strategic Use of Borders: Improve Data Presentation in Excel
Enhancing information display in Excel requires a thoughtful approach to outlines. By employing thicker outlines around summary rows or crucial information, you can draw attention to significant details that matter most. Additionally, utilizing various edge styles helps distinguish between different types of data, making it easier for viewers to interpret the information quickly. This strategic use of outlines not only improves clarity but also elevates the overall presentation of your data.

Apply Borders in Bulk: Save Time on Large Datasets
Handling extensive datasets in Excel can be a daunting task, especially when it comes to formatting. Fortunately, there's a solution that can save you significant time: the all borders shortcut excel extension.
With just a simple keystroke, you can streamline your workflow. By pressing 'ALT' (or Option on Mac), you will see the all borders shortcut excel key-tips appear on your screen, guiding you through the process. Select the complete set of cells you wish to format, and utilize the all borders shortcut excel Alt + H, B, A to apply all outlines at once. This method is not only efficient but also far quicker than adding outlines to each cell individually.
Imagine the impact this can have when creating reports or presentations that require a polished appearance. By implementing ShortieCuts, you can enhance your productivity and focus on what truly matters. Plus, with access to over 300 ALT Shortcuts for Google Sheets, your efficiency will soar.
Don't let formatting slow you down. Embrace the power of ShortieCuts and transform your Excel experience today!

Practice and Mastery: Become Proficient with Excel Border Shortcuts
Mastering Excel formatting techniques is essential for anyone looking to enhance their productivity. Regular practice is key. Set aside specific time each week to learn vital key combinations, such as Ctrl + Shift + & for adding lines and Ctrl + Shift + _ for removing them. By incorporating these time-saving techniques into your daily workflow, you not only boost your efficiency but also build confidence in your spreadsheet skills.
Productivity coaches emphasize that consistent practice is crucial for mastery. As Nathan W. Morris aptly states, "It’s not always that we need to do more but focus on less." This targeted approach to practicing techniques can significantly improve your productivity in spreadsheet tasks, allowing you to efficiently utilize the all borders shortcut excel.
With ShortieCuts, you can enjoy advanced features while ensuring your data remains private, as everything operates locally on your computer. This local functionality not only protects your sensitive information but also enhances your user experience, providing a seamless and secure environment for your work.
To reinforce your learning, consider creating a dedicated practice sheet or setting reminders to use shortcuts during routine tasks. These strategies can lead to lasting improvements in your workflow, making your Excel experience more efficient and effective.

Conclusion
Mastering Excel shortcuts for borders management is not just a skill; it’s a game-changer for productivity, especially for professionals in finance and data analysis. Imagine effortlessly formatting your spreadsheets with just a few keystrokes. With essential shortcuts like Alt + H, B, A for adding borders and Alt + H, B, N for removing them, you can streamline your workflow and focus on what truly matters.
But there’s more. Tools like ShortieCuts take this efficiency to the next level, offering a comprehensive suite of keyboard combinations that make navigation and formatting tasks not only intuitive but also remarkably effective. This integration empowers you to manage your spreadsheets with confidence and ease.
Strategic border usage is crucial for enhancing data presentation. Thoughtfully applied borders create visual distinctions that guide your audience’s attention to key information, simplifying data interpretation. Furthermore, advanced features from add-ins like Kutools can transform the often tedious process of border management into a seamless experience, saving you valuable time and elevating the aesthetic appeal of your spreadsheets.
Incorporating these shortcuts and techniques into your daily routine will not only boost your efficiency but also deepen your understanding of Excel’s capabilities. Embrace the power of these tools and shortcuts to elevate your spreadsheet skills. Ensure that every presentation conveys data effectively while engaging your audience. Start practicing today and witness a remarkable transformation in your productivity and data management strategies.
Frequently Asked Questions
What is ShortieCuts and how does it enhance Google Sheets?
ShortieCuts is a Chrome extension that transforms the Google Sheets experience by providing over 300 spreadsheet-style key combinations. It simplifies navigation, enhances workflow, and includes features like formula tracing and goal seeking, making it particularly beneficial for finance professionals and data analysts.
Who can benefit the most from using ShortieCuts?
ShortieCuts is tailored for finance professionals and data analysts who rely on efficient spreadsheet operations. It helps them navigate and analyze data more effectively.
What are the main advantages of using ShortieCuts?
The main advantages of ShortieCuts include enhanced productivity by reducing navigation time, user-friendly features that elevate spreadsheet skills, and a design that caters specifically to the needs of professionals in finance and data analysis.
How can I quickly add all borders to selected cells in Excel?
For Windows users, the shortcut to quickly add all borders is Alt + H, B, A. For macOS users, the shortcut is Command + Option + 0. The ShortieCuts extension also helps by displaying key-tips when you press 'ALT' (or Option on Mac).
What benefits does the all borders shortcut provide?
The all borders shortcut enhances the visual arrangement of information, improves clarity in reports and presentations, and simplifies the formatting process, which can significantly boost productivity for users.
How can I remove all borders from selected cells in Excel?
You can remove all borders from selected cells using the shortcut Alt + H, B, N. This is useful for resetting the appearance of your spreadsheet or preparing data for new analyses.
How does ShortieCuts contribute to productivity in Excel?
ShortieCuts provides access to over 300 Excel ALT key combinations tailored for Google Sheets, allowing users to apply or remove borders quickly and efficiently. This helps users focus more on data analysis rather than formatting, ultimately enhancing overall efficiency.

