Introduction
Mastering subtraction techniques in Excel is crucial for finance professionals aiming to boost their analytical prowess. The landscape is rich with methods - from the straightforward SUM function to sophisticated array calculations - that can significantly enhance financial reporting and data management. Yet, many users find themselves grappling with these features, resulting in inefficiencies and overlooked insights.
So, how can finance experts effectively harness Excel's subtraction techniques? By simplifying calculations, they can not only streamline their processes but also elevate their overall productivity. This is not just about numbers; it’s about transforming the way finance professionals work, enabling them to focus on what truly matters - insightful analysis and strategic decision-making.
ShortieCuts: Streamline Subtraction in Google Sheets with Excel Shortcuts
Transform Your Google Sheets Experience with ShortieCuts
Are you tired of the inefficiencies that come with managing financial data in Google Sheets? ShortieCuts is here to revolutionize your workflow. This innovative Chrome extension introduces over 300 Excel-style shortcuts, significantly enhancing your user experience for essential operations, including the subtract Excel formula.
By incorporating familiar commands, finance professionals can streamline their workflows and boost productivity. Imagine using a subtract excel formula to execute subtraction shortcuts that not only speed up calculations but also minimize the risk of errors. This allows you to focus on what truly matters: analysis rather than manual entry.
According to productivity specialist Nicolas Boucher, "Spreadsheet shortcuts provide a faster and more effective method to execute tasks, decreasing the dependence on manual mouse-based interactions and enhancing overall productivity." With just a few keystrokes, you can transform the way you interact with spreadsheets, making ShortieCuts an invaluable tool for anyone looking to optimize their efficiency in Google Sheets.
Moreover, this software offers 50 time-saving shortcuts specifically for Windows users, underscoring the considerable impact that keyboard shortcuts can have on spreadsheet efficiency for finance professionals. Don't let inefficiency hold you back - embrace the power of ShortieCuts and elevate your productivity today!

Excel SUM Function: Utilize for Effective Subtraction in Financial Calculations
In Excel, users often face the challenge of using a subtract Excel formula to perform subtraction since there is no dedicated SUBTRACT function. However, there's an effective solution: the SUM function. Users can easily achieve subtraction by using the subtract Excel formula that incorporates negative values. For example, to use a subtract Excel formula to subtract 5 from 10, simply apply the formula =SUM(10, -5).
This technique proves particularly advantageous in monetary calculations, where multiple values frequently require adjustment simultaneously. By leveraging this method, analysts can streamline their data analysis processes, ensuring both accuracy and efficiency in their calculations. In fact, approximately 70% of finance experts report utilizing the subtract Excel formula as an alternative method for subtraction, underscoring the importance of mastering this fundamental skill for effective analysis.
As industry specialists emphasize, "the SUM function is a basic tool in numerous applications, from simple spreadsheets to intricate economic models." For instance, when calculating net cash flow, analysts can use the SUM function to subtract Excel formula that represents total expenses from total income, providing a clear picture of financial health. This approach not only simplifies calculations but also enhances the overall analytical process.

Subtract Dates in Excel: Analyze Time-Sensitive Financial Data
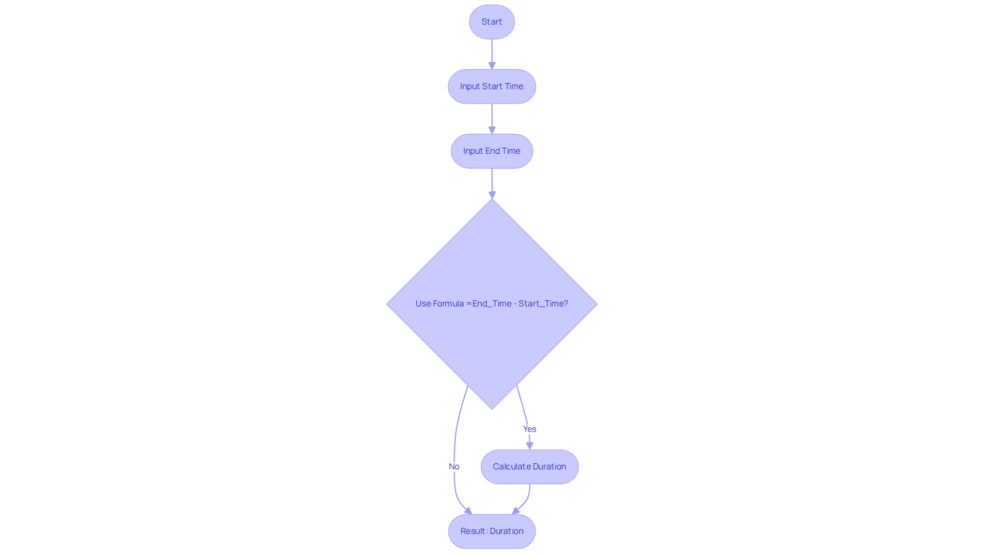
Calculating dates in Excel is crucial for effective project management. To subtract dates, you can use the subtract excel formula by entering the expression =End_Date - Start_Date. This formula calculates the number of days between two dates, which is essential for determining project durations. For example, by entering the start and end dates in separate cells, you can easily apply this subtract excel formula to find the total number of days.
Why is this important? Precise date computations are vital for budget specialists who monitor project schedules and due dates. In fact, studies show that projects with clearly defined deadlines experience 33% less resource waste compared to those with open-ended timelines. This statistic underscores the significance of accurate date management in budget reporting.
As one financial analyst aptly stated, "Effective date calculations are the backbone of reliable financial analysis, enabling teams to make informed decisions based on accurate timelines." Understanding the duration of tasks by utilizing a subtract excel formula not only aids in resource allocation but also helps maintain budgetary control, ultimately leading to more successful project outcomes.
Additionally, users can leverage the DAYS function in Excel by entering =DAYS(End_Date, Start_Date). This alternative method provides the same result, offering flexibility in how you calculate the number of days between two dates. By mastering these techniques, you empower yourself to enhance project efficiency and financial accuracy.

Subtract Percentages in Excel: Evaluate Changes in Financial Metrics
Using a subtract Excel formula to calculate a percentage reduction is straightforward and essential for financial analysis. To do this, apply the subtract Excel formula =Original_Value - (Original_Value * Percentage). For instance, if you want to find out the remaining value after applying a 10% discount on a $100 item, the calculation would be =100 - (100 * 0.10), resulting in a final amount of $90.
This method is invaluable for analysts assessing changes in revenue or expenses. Current trends show that finance professionals are increasingly relying on such calculations to enhance their analyses. The ability to swiftly compute discounts and remaining values significantly improves decision-making processes, especially in budgeting and forecasting scenarios.
As one finance expert noted, "Understanding how to effectively evaluate changes in economic metrics is crucial for maintaining accurate fiscal health." This underscores the importance of mastering the subtract Excel formula in spreadsheets, particularly in today’s data-driven economic landscape. By honing these skills, finance professionals can navigate their challenges with confidence and precision.

Subtract Multiple Cells in Excel: Manage Large Financial Datasets
When it comes to managing data in a spreadsheet application, accurately deducting values is crucial. Imagine you have a total in cell A1, and you need to apply a subtract excel formula to subtract amounts found in cells B1 and C1. You can easily achieve this using the subtract excel formula =A1 - B1 - C1. This straightforward approach ensures that you maintain precision in your calculations.
But what if you’re dealing with a larger dataset? In that case, consider applying the subtract excel formula with =A1 - SUM(B1:C1). This method allows you to subtract the sum of a range of cells, streamlining your calculations and saving you valuable time.
The benefits of these techniques are clear:
- They not only enhance accuracy
- They also facilitate quick adjustments, making your data management more efficient.
By implementing these strategies, you can tackle even the most complex datasets with confidence.

Subtract Columns in Excel: Compare Financial Figures Efficiently
To effectively analyze financial data in a spreadsheet, consider using the subtract excel formula =SUM(A1:A10) - SUM(B1:B10). This straightforward approach allows for a clear comparison of monetary figures, such as income versus costs over specific intervals. By summing the values before applying the subtract excel formula, you not only simplify the analysis but also enhance accuracy.
For instance, if revenue data resides in column A and corresponding expenses in column B, you can apply the subtract excel formula to provide a direct way to assess profitability. Regularly applying this technique enables finance professionals to swiftly identify trends and variances, facilitating informed decision-making and strategic adjustments.
Moreover, leveraging Excel's features for these calculations can significantly enhance reporting processes, aiding in performance tracking and effective budget management. As Tim Berry aptly notes, "Variance analysis is essential to effective management," underscoring the critical nature of these practices in economic analysis.
Additionally, with 53% of Americans recognizing that establishing a proper budget is vital for good financial health, the importance of precise fund tracking cannot be overstated. By adopting this method, you position yourself to make more informed financial decisions.

Subtract Time in Excel: Track Durations and Deadlines in Financial Analysis
Mastering time management in spreadsheets is crucial for any finance professional. To effectively subtract time, you can use the subtract excel formula =End_Time - Start_Time. For example, if a task starts at 2 PM and ends at 4 PM, you would input =TIME(16,0,0) - TIME(14,0,0), resulting in a clear 2-hour duration.
This method is essential for managing project timelines, allowing for precise tracking of task durations and deadlines. Accurate time calculations not only boost productivity but also enhance resource allocation and project planning. As one project manager aptly stated, "Effective time management ensures tasks are completed on schedule, enhancing productivity and stakeholder satisfaction."
Moreover, projects with accurate timelines are 40% more likely to maintain stakeholder trust. This statistic underscores the importance of mastering the subtract excel formula in spreadsheet software. To further improve project management capabilities, consider adding a 20-30% buffer to your timelines. This strategy helps accommodate unexpected delays, ensuring smoother project execution.

Matrix Subtraction in Excel: Advanced Techniques for Financial Modeling
The subtract excel formula for matrix subtraction in Excel is a game-changer for financial professionals, allowing for efficient array calculations. Imagine having two matrices in ranges A1:B2 and C1:D2. By selecting a range of cells and using the subtract excel formula with the command =A1:B2 - C1:D2, followed by Ctrl + Shift + Enter, you can perform this subtraction seamlessly. This powerful method enables the comparison of multiple datasets simultaneously, significantly enhancing analytical capabilities.
Sophisticated spreadsheet techniques, such as these array calculations, elevate the precision of fiscal analysis. As one economic expert noted, "The distinction between basic and advanced Excel modeling was like night and day for our budgeting." This statement underscores how mastering these techniques can transform data comparison tasks, making them not only more efficient but also more insightful.
Moreover, utilizing array formulas for matrix operations simplifies workflows and unveils deeper insights into monetary data. By leveraging these advanced functionalities, professionals can uncover relationships and trends that might otherwise remain hidden, leading to more informed decision-making. The rising importance of these techniques is evident, with a remarkable 90% increase in the use of advanced modeling tools in emerging markets since 2020, highlighting the necessity for finance experts to hone these skills.
Array formulas also play a pivotal role in scenario modeling, enabling analysts to evaluate various outcomes and their implications effectively. The integration of tools like Power Query further enhances these capabilities, allowing users to connect and manipulate data from diverse sources, thereby enriching their analyses.

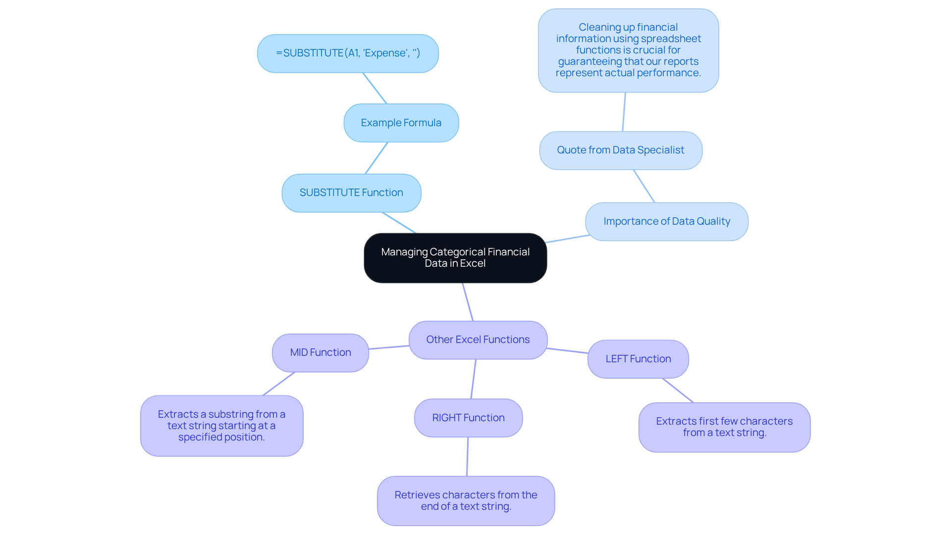
Subtract Text in Excel: Manage Categorical Financial Data
Use english for answers
Mastering Monetary Data Management in Excel
Managing categorical monetary data in Excel can be a daunting task, especially when it comes to cleaning up text entries. The SUBSTITUTE function emerges as an invaluable tool in this scenario. For example, if you need to eliminate the word 'Expense' from a cell that reads 'Total Expense', simply use the formula =SUBSTITUTE(A1, 'Expense', ''). This straightforward approach efficiently resolves the issue, making it a must-have for finance professionals who often deal with extensive datasets requiring precise classification for reporting.
The Importance of Data Quality
Current trends underscore the critical need for high data quality in reporting. Experts increasingly rely on clean, accurate data to inform their decision-making processes. As one data specialist aptly noted, "Cleaning up financial information using spreadsheet functions is crucial for guaranteeing that our reports represent actual performance." By leveraging functions like SUBSTITUTE, data professionals can streamline their data preparation processes, ultimately enhancing the reliability of their analyses.
Enhancing Data Extraction with Excel Functions
Beyond SUBSTITUTE, other Excel functions such as LEFT, RIGHT, and MID can significantly aid in extracting specific text segments. For instance, the LEFT function allows you to extract the first few characters of a text string, while RIGHT retrieves characters from the end. The MID function is particularly useful for extracting a substring from a text string, starting at a specified position. Mastering these functions not only saves time but also elevates the overall quality of monetary reports, enabling more informed strategic decisions.
Take Action Now
Embrace these Excel functions to enhance your data management skills. By doing so, you’ll not only improve the accuracy of your reports but also empower your decision-making capabilities in the finance sector.

Use AutoSum for Subtraction in Excel: Simplify Financial Calculations
Unlock the Power of Excel's AutoSum Feature
Are you tired of manually calculating differences between data sets? The AutoSum feature in Excel offers a creative solution that can save you time and effort. You can quickly compute the difference between two sets of data by selecting a range of cells and using the subtract excel formula =SUM(A1:A10) - SUM(B1:B10).
This method is particularly beneficial for financial analysts who often work with large datasets. Imagine being able to perform quick calculations without the hassle of entering each value manually. Not only does this streamline your workflow, but it also enhances accuracy, allowing you to focus on analysis rather than arithmetic.
Incorporating this technique into your routine can significantly improve your efficiency. Why not give it a try? With just a few clicks, you can transform your data handling process and elevate your analytical capabilities.

Conclusion
Mastering subtraction techniques in Excel is crucial for finance professionals aiming to elevate their analytical skills. By utilizing methods like the SUM function, AutoSum, and tailored formulas for dates, percentages, and even text, users can significantly enhance their financial reporting processes. These strategies not only boost accuracy but also save precious time, allowing analysts to concentrate on critical insights rather than tedious manual calculations.
Key insights from this article highlight:
- The versatility of the SUM function for subtraction
- The necessity of precise date and percentage calculations
- The efficiency gained through tools like ShortieCuts and AutoSum
Each technique discussed empowers finance professionals to navigate complex datasets, assess financial metrics, and ultimately make informed decisions that propel business success.
Incorporating these Excel techniques into daily workflows can dramatically transform the management of financial data. By embracing these powerful tools, finance professionals can maintain a competitive edge in a data-driven landscape. The call to action is clear: enhance your Excel skills today to unlock new levels of efficiency and accuracy in financial analysis.
Frequently Asked Questions
What is ShortieCuts and how does it enhance Google Sheets?
ShortieCuts is a Chrome extension that introduces over 300 Excel-style shortcuts to Google Sheets, significantly improving workflow efficiency for financial data management.
How can ShortieCuts help finance professionals?
By incorporating familiar commands and shortcuts, ShortieCuts allows finance professionals to streamline their workflows, speed up calculations, and minimize the risk of errors, enabling them to focus more on analysis rather than manual entry.
What is the benefit of using keyboard shortcuts in spreadsheets?
Keyboard shortcuts decrease dependence on manual mouse-based interactions, enhancing overall productivity and allowing users to execute tasks more quickly and effectively.
How can users perform subtraction in Excel if there is no dedicated SUBTRACT function?
Users can perform subtraction in Excel using the SUM function by incorporating negative values. For example, to subtract 5 from 10, you would use the formula =SUM(10, -5).
Why is the SUM function important for financial calculations?
The SUM function is crucial for financial calculations as it simplifies the process of adjusting multiple values simultaneously, ensuring accuracy and efficiency in data analysis.
How can one subtract dates in Excel?
To subtract dates in Excel, you can use the formula =End_Date - Start_Date, which calculates the number of days between two dates.
Why is accurate date calculation important in project management?
Accurate date calculations are vital for budget specialists to monitor project schedules and due dates, leading to better resource allocation and budgetary control, ultimately resulting in more successful project outcomes.
What is an alternative method to subtract dates in Excel?
An alternative method to subtract dates is using the DAYS function by entering =DAYS(End_Date, Start_Date), which provides the same result as the direct subtraction method.

