Overview
Recovering a deleted Excel file can be a daunting challenge for finance professionals. Start by checking the Recycle Bin; it’s often the simplest solution. If the file isn’t there, utilize Excel's AutoRecover feature, which can automatically save your work at intervals. Additionally, explore previous versions or backup options that may be available.
Understanding the circumstances surrounding the deletion is crucial. By employing various recovery strategies, you significantly increase your chances of successful file restoration. This proactive approach not only aids in recovery but also underscores the importance of regular backups and effective data management practices.
Incorporating these strategies into your routine can prevent future losses and ensure that your critical data remains secure. Remember, the key to effective data management lies in being prepared and informed.
Introduction
Accidental deletions, system crashes, and overwritten files can turn a finance professional's day upside down. When crucial Excel documents vanish without a trace, the impact is immediate and severe. Understanding how to recover a deleted Excel file is not just beneficial; it’s essential for maintaining data integrity and continuity in financial operations. With nearly 70% of users experiencing data loss at some point, the stakes are high.
What strategies can be employed to ensure that lost documents are retrieved swiftly and effectively? How can professionals safeguard against future mishaps? These questions are critical for anyone in the finance sector. By implementing effective recovery solutions, you not only protect your data but also enhance your operational resilience. Let's explore the best practices for data recovery and prevention, ensuring that you’re always prepared for the unexpected.
Identify the Need for Recovery
Identifying the circumstances surrounding the deletion of an Excel document is crucial for understanding how to recover a deleted excel file. Consider these common scenarios:
- Accidental Deletion: Did you delete the file unintentionally? If so, it may still be in the Recycle Bin. In fact, approximately 34% of information loss instances stem from accidental deletion, making this a frequent occurrence. Many users successfully discover how to recover a deleted excel file from this location, underscoring its importance as an initial step in restoration. As a data recovery expert notes, "One of the most frequent reasons for erased Excel documents is unintentional removal."
- Overwrite: If a new document was saved over an existing one, exploring previous versions of the document is essential. Utilizing features like Windows File History or Mac's Time Machine can be beneficial in this case.
- System Crash: In instances where a system crash occurred while working on the document, check for AutoRecover options. Excel often saves temporary versions of files, which can be restored after a crash.
By clearly understanding the context of the deletion, you can effectively determine how to recover a deleted excel file using the most suitable restoration strategy. Furthermore, it's crucial to remember that 70.7% of users have encountered information loss at least once, highlighting the necessity for awareness and readiness. Regular backups are essential to prevent future data loss. If the Recycle Bin is emptied or no backup exists, consider using data recovery software as a last resort.

Locate Deleted Excel Files
To locate your deleted Excel files, follow these steps:
- Check the Recycle Bin: Open the Recycle Bin on your desktop. If your erased spreadsheet is present, right-click it and choose 'Restore' to retrieve it.
- Search Recent Documents: Launch Excel, navigate to 'File' > 'Open' > 'Recent', and see if your document appears in the list of recently accessed items.
- Use File Explorer: Go to the folder where the document was last saved. Utilize the search bar to look for the document name or check for temporary items with extensions like .tmp or .asd, which may contain recoverable data.
- Check OneDrive or SharePoint: If you utilize cloud storage, log into your OneDrive or SharePoint account and inspect the 'Recycle Bin' or 'Deleted Items' section for your document.
Recent advancements in document retrieval technology have simplified how to recover a deleted Excel file for individuals. Many organizations now employ specialized restoration software that can scan storage devices for erased documents, which is essential when learning how to recover a deleted Excel file and significantly increases the chances of successful retrieval. IT experts often recommend starting with the Recycle Bin, as it frequently yields a high success rate. In fact, research indicates that a substantial percentage of users successfully recover removed documents using File Explorer, underscoring the importance of these initial recovery steps.
Furthermore, it is advisable to create backup copies by saving two versions of each document to prevent accidental deletion. With 88% of organizations experiencing at least one ransomware incident in the past year, establishing routine backups of essential documents is crucial for data security.

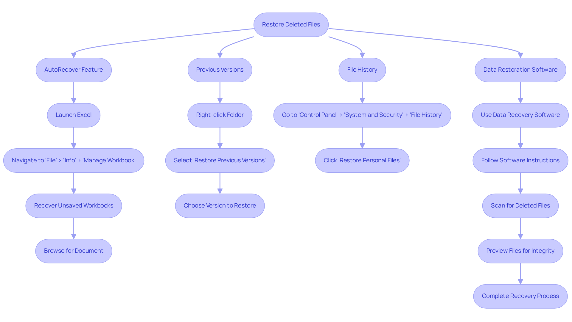
Restore Deleted Files Using Recovery Options
To restore your deleted Excel files, consider these effective methods:
-
AutoRecover Feature: Launch Excel and navigate to 'File' > 'Info' > 'Manage Workbook' > 'Recover Unsaved Workbooks'. Browse the list for your document and select it to recover. The AutoRecover feature can save information every 1 to 10 minutes, providing a crucial safety net for your work.
-
Previous Versions: Right-click on the folder where the document was originally stored and choose 'Restore previous versions'. If available, select a version from the list to restore.
-
File History: If you have enabled File History, go to 'Control Panel' > 'System and Security' > 'File History'. Click on 'Restore personal files' to find your Excel document.
-
Data Restoration Software: If the previous techniques do not yield results, consider using data restoration software like Recuva or Disk Drill. Follow the software's instructions to scan for and recover deleted files. Statistics indicate that nearly 79% of users who attempted a DIY restoration tool experienced success, underscoring the value of these tools.
Experts emphasize the importance of familiarizing yourself with these restoration options, particularly how to recover a deleted Excel file, noting that 'most individuals attempt DIY restoration initially, and many of them successfully accomplish it.' Real-world examples demonstrate that numerous users effectively recover their files using these built-in features, highlighting the significance of proactive information management strategies. Furthermore, over 70% of users have encountered data loss at least once, reinforcing the necessity of efficient recovery techniques.

Implement Preventive Strategies for Future Protection
To mitigate the risk of data loss in Excel, finance professionals must adopt effective preventive strategies:
-
Regular Backups: Establish a routine for backing up important files to an external drive or cloud storage. Statistics reveal that 2 out of 3 organizations have faced considerable information loss in the past year, underscoring the importance of this practice. Moreover, 91% of ransomware incidents involve information theft, highlighting the growing dangers associated with data loss and the critical need for backups.
-
Enable AutoSave: For Office 365 users, activating AutoSave is essential. This feature automatically saves modifications to your documents, significantly reducing the chances of losing recent work. Real-world examples show that users who enable AutoSave benefit from enhanced information security and peace of mind.
-
Use Version Control: Regularly save different versions of your documents, especially before making significant changes. This practice not only helps in tracking progress but also provides a backup option in case of errors or corruption.
-
Educate yourself on recovery options by understanding how to recover a deleted excel file through Excel's built-in recovery features and your operating system's file recovery options. Understanding these tools allows for swift action in the event of accidental deletions, such as knowing how to recover a deleted excel file, which minimizes downtime and disruption.
Experts emphasize that a robust backup strategy is essential. As one professional noted, "The question isn't whether you can afford backup—it's whether you can afford NOT to have it." A useful guideline is the 3-2-1 backup principle: maintain three copies of your information, save them on two distinct types of media, and ensure one copy is kept offsite. By implementing these strategies, finance professionals can significantly enhance their data protection measures.

Conclusion
Understanding how to recover a deleted Excel file is crucial for finance professionals who depend on precise data management. This article serves as a comprehensive guide, underscoring the importance of recognizing the circumstances surrounding file deletion and employing effective recovery strategies. By following the outlined steps, individuals can restore lost documents and mitigate the impact of data loss.
Key insights include:
- The significance of checking the Recycle Bin
- Utilizing AutoRecover features
- Implementing regular backup practices
It’s essential to be proactive in data protection, as a staggering percentage of users experience information loss at least once. Strategies such as version control and enabling AutoSave can significantly reduce the likelihood of future data mishaps.
Ultimately, the message is clear: taking preventive measures is just as vital as knowing how to recover deleted files. By adopting a robust backup strategy and familiarizing oneself with recovery options, finance professionals can safeguard their valuable data and ensure smooth operations. Embracing these practices not only enhances data security but also instills confidence in managing critical financial information.
Frequently Asked Questions
What are the common scenarios that lead to the deletion of an Excel document?
Common scenarios include accidental deletion, overwriting an existing document, and system crashes while working on the file.
How can I recover a deleted Excel file that was accidentally deleted?
If the file was accidentally deleted, check the Recycle Bin first, as many users successfully recover files from this location.
What should I do if I saved a new document over an existing Excel file?
If a new document was saved over an existing one, explore previous versions of the document using features like Windows File History or Mac's Time Machine.
What steps can I take if my system crashed while working on an Excel document?
After a system crash, check for AutoRecover options in Excel, as it often saves temporary versions of files that can be restored.
What percentage of users have experienced information loss?
Approximately 70.7% of users have encountered information loss at least once.
What should I do if the Recycle Bin is emptied or no backup exists?
If the Recycle Bin is emptied or no backup exists, consider using data recovery software as a last resort for recovery.
Why is it important to regularly back up files?
Regular backups are essential to prevent future data loss and to ensure that you can recover important files when needed.

