Overview
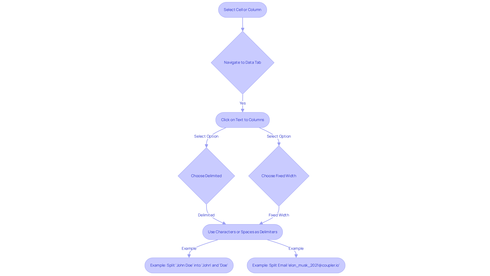
To effectively split an Excel cell into two columns, users can leverage the 'Text to Columns' feature. Begin by selecting the desired cell, then navigate to the Data tab. Here, you can choose appropriate delimiters, such as commas or spaces, to separate the data efficiently. This article provides a comprehensive step-by-step guide on the process, emphasizing the critical importance of selecting the correct delimiter. It also addresses common issues that may arise during cell splitting, ultimately enhancing data organization and analysis. By mastering this technique, users can significantly improve their data management capabilities.
Introduction
Transforming data organization and analysis in Excel is achievable through the skill of splitting cells, especially when managing merged information such as names and addresses. This essential technique not only enhances clarity but also streamlines data processing, proving invaluable for professionals across various fields. Despite its importance, many users encounter difficulties with this function, often leading to frustration.
How can one master the art of splitting Excel cells into two columns to fully unlock their data's potential?
Understand the Basics of Cell Splitting in Excel
Cell division in a spreadsheet describes how to split an Excel cell into two columns or more distinct units. This process is particularly advantageous when dealing with merged data, such as full names or addresses, because it enables you to split an Excel cell into two columns for enhanced clarity and analysis. Excel does not allow direct division of a unit; instead, users can split an Excel cell into two columns by utilizing features like 'Text to Columns' to achieve this.
To access this feature, follow these steps:
- Select the cell or column intended to split the Excel cell into two columns.
- Navigate to the Data tab.
- Click on 'Text to Columns.'
Users can then choose between 'Delimited' or 'Fixed width' options, with 'Delimited' being the most common choice to using characters such as commas or spaces. Understanding delimiters is crucial, as they dictate how to split an Excel cell into two columns. For instance, using a space as a delimiter for the full name 'John Doe' will help you to split the Excel cell into two columns: 'John' and 'Doe.'
For finance professionals, the organization of information is vital. By effectively splitting Excel cells into two columns, analysts can enhance clarity and streamline information processing, facilitating calculations and report generation. Real-world applications of delimiters in cell splitting, particularly to split an Excel cell into two columns, include extracting usernames and domain names from email addresses or separating components of an address. A typical example is using a space as a separator to split an Excel cell into two columns, allowing 'Pablo Picasso' to be divided into individual name elements, which leads to improved information management.
Analysts frequently highlight the benefits of using the method to split an Excel cell into two columns in order to separate combined information. As one analyst noted, "The ability to split an Excel cell into two columns not only enhances clarity but also enables more precise analysis and reporting." Moreover, users can treat consecutive delimiters as a single entity when dividing text, which proves especially useful for inconsistent data formats. By mastering cell division techniques, finance professionals can significantly boost their productivity and enhance the overall efficiency of their spreadsheets.

Explore Excel Tools for Splitting Cells
Excel provides a range of efficient tools that allow you to split excel cell into two columns, with the 'Text to Columns' feature being the most recognized. To utilize this feature, follow these steps:
- Choose the cell or column containing the information you wish to split.
- Navigate to the Data tab in the ribbon.
- Click on Text to Columns in the Data Tools group.
This method proves particularly beneficial when you want to split excel cell into two columns based on specific delimiters, such as commas or spaces.
In addition to Text to Columns, the Flash Fill feature presents a more intuitive approach by automatically filling in values based on recognized patterns. For example, if you have a list of full names and want to extract first names, simply type the first name next to the first entry, and Flash Fill will complete the rest. As noted by Excel trainers, "Flash Fill is one of those hidden gems in Excel that can save you a ton of time."
For users looking to execute more advanced information manipulations, functions like LEFT, RIGHT, and MID are invaluable. These functions allow you to extract specific sections of text from a cell, significantly enhancing your ability to handle and analyze information efficiently. Notably, research indicates that around 60% of spreadsheet users employ these advanced functions to improve their information processing tasks.
To , it is crucial to provide clear examples and be ready to use the Undo feature (Ctrl + Z) if it does not work as expected. Practical examples, such as how to split excel cell into two columns for product codes formatted as 'ABC-123-XYZ' or extracting initials from full names, can illustrate the versatility of Flash Fill.
By mastering these tools and recognizing the importance of a well-prepared dataset, you can greatly enhance your efficiency in managing data within the software.

Follow Step-by-Step Instructions to Split Cells
To effectively split a cell using the 'Text to Columns' feature in Excel, adhere to the following steps:
- Select the cell or column you wish to split.
- Navigate to the Data tab and click on Text to Columns.
- In the Convert Text to Columns Wizard, opt for Delimited if your information is separated by characters such as commas or spaces, or Fixed width if the content is aligned in columns.
- Click Next. If you selected Delimited, choose the delimiter (e.g., comma, space) that separates your information. A preview will display how your information will be divided.
- Click Next again, and select the destination for the split information (you may retain it in the same location or designate a new one).
- Finally, click Finish to complete the process. Your information should now be organized into distinct columns based on the specified delimiter.
Common mistakes when dividing cells include failing to keep the neighboring cell vacant, which can lead to overwriting existing information. Additionally, users often overlook the importance of selecting the correct delimiter, resulting in improperly formatted data. As noted by The Knowledge Academy, "The feature to split excel cell into two columns allows you to separate text from one column into two distinct columns, which is particularly advantageous for organizing data, such as splitting full names into first and last names."
Real-world applications of the Text to Columns feature include how to split excel cell into two columns, such as separating full names into first and last names or dissecting addresses into street, city, and postcode components. By mastering this feature, users can significantly enhance their data organization and analysis capabilities. Furthermore, consider utilizing the flash fill feature in newer versions of Excel, which facilitates rapid data separation by entering one piece of information and double-clicking the square in the cell's corner or pressing CTRL + E.

Troubleshoot Common Issues When Splitting Cells
When it comes to splitting cells in Excel, users often encounter several common challenges that can hinder their efficiency:
- Data Not Splitting Correctly: It is essential to verify that the correct delimiter is selected in the Text to Columns Wizard. If the information isn't dividing as anticipated, revisit the delimiter settings to ensure precision.
- Overwriting Existing Information: When dividing content in the same location, ensure that there is adequate space for the new columns. If space is limited, consider selecting an alternative destination to prevent any loss of information.
- Unexpected Characters: Hidden characters can interfere with the splitting process. Utilize the
TRIMfunction to eliminate extra spaces and ensure a clean dataset before proceeding with the split. This function is crucial, as it helps in removing any leading or trailing spaces that could affect the accuracy of the split. - Flash Fill Not Working: If Flash Fill fails to identify the intended pattern, provide more examples or verify that the information is consistently formatted. This can assist the program in better understanding the desired outcome.
Statistics indicate that 102 satisfied clients have shared favorable experiences with the software's information handling capabilities, particularly when addressing challenges like these. Numerous data analysts have offered insights on overcoming obstacles in data manipulation, underscoring the significance of attention to detail during the division process. Furthermore, the Ultimate Suite for Excel features a Split Text tool that can streamline the division process even further. By being aware of these common issues and their solutions, you can more effectively split Excel cells into two columns during the process, ultimately enhancing your overall productivity.

Conclusion
Mastering the art of splitting Excel cells into two columns is an essential skill for anyone looking to enhance their data management capabilities. Understanding the various methods and tools available, such as the 'Text to Columns' feature and Flash Fill, enables users to organize and analyze their data with precision and clarity.
Key techniques discussed throughout this article include:
- The importance of selecting the right delimiter
- Utilizing advanced functions like LEFT and RIGHT
- Troubleshooting common issues that may arise during the cell-splitting process
These insights streamline workflows and empower users to tackle complex data challenges with confidence.
The ability to split Excel cells into two columns significantly improves productivity and data accuracy. Embracing these techniques and tools enhances individual efficiency and contributes to more effective teamwork and reporting. The next time you encounter a dataset that requires organization, remember these strategies and take action to transform your data management approach.
Frequently Asked Questions
What is cell splitting in Excel?
Cell splitting in Excel refers to the process of dividing a single cell into two or more distinct units, which is particularly useful for managing merged data like full names or addresses.
How can I split a cell in Excel?
To split a cell in Excel, select the cell or column you want to split, navigate to the Data tab, and click on 'Text to Columns.'
What options are available for splitting cells in Excel?
Users can choose between 'Delimited' or 'Fixed width' options, with 'Delimited' being the most commonly used to split a cell based on specific characters like commas or spaces.
What are delimiters and why are they important in cell splitting?
Delimiters are characters used to determine where to split a cell. They are crucial because they dictate how the data is divided; for example, using a space as a delimiter for the name 'John Doe' will split it into 'John' and 'Doe.'
What are some real-world applications of cell splitting in Excel?
Real-world applications include extracting usernames and domain names from email addresses or separating components of an address, which enhances information management.
How does splitting cells improve clarity and analysis in finance?
By effectively splitting cells, analysts can enhance clarity, streamline information processing, and facilitate calculations and report generation, leading to more precise analysis and reporting.
Can Excel handle consecutive delimiters when splitting cells?
Yes, Excel can treat consecutive delimiters as a single entity when dividing text, which is useful for inconsistent data formats.
How can mastering cell division techniques benefit finance professionals?
Mastering cell division techniques can significantly boost productivity and enhance the overall efficiency of spreadsheets for finance professionals.

