Overview
Mastering Excel formulas for multiplication is essential in financial analysis. This expertise enables analysts to efficiently calculate total sales, revenue, and costs using formulas such as =A1*B1 and =SUMPRODUCT(A1:A10, B1:B10). These techniques enhance accuracy and productivity, while also helping to avoid common pitfalls in financial reporting. Consequently, they become indispensable tools for finance professionals.
Introduction
Understanding the intricacies of multiplication in Excel is essential for financial analysts who depend on precise calculations to drive their insights. Mastering both basic and advanced multiplication formulas allows professionals to streamline their financial analyses and enhance accuracy in reporting. However, many grapple with common pitfalls and inefficient methods that can lead to errors in their calculations.
So, how can analysts leverage the full potential of Excel's multiplication capabilities to optimize their financial modeling and reporting?
Understand the Basics of Multiplication in Excel
In Excel, the excel formula for multiplication is performed using the asterisk (*) symbol. For example, to use the excel formula for multiplication to multiply the values in cells A1 and B1, simply enter the formula =A1*B1. Additionally, the excel formula for multiplication can be utilized to multiply a range of cells, such as =PRODUCT(A1:A3), which multiplies the values in cells A1, A2, and A3.
Mastering these fundamental operations is crucial for analysts, as they serve as the foundation for more intricate calculations and models. Notably, a substantial percentage of economic analysts—around 60%—depend on Excel for their calculations, underscoring the importance of proficiency in these basic operations.
As John Michaloudis, Founder & Chief Inspirational Officer of MyExcelOnline.com, states, "Using an asterisk (*) is ideal for simple, one-off multiplications, while the PRODUCT tool comes in handy for calculating the product of a series of numbers, cell references, or ranges."
Practical applications of the PRODUCT function in economic modeling involve utilizing an excel formula for multiplication to determine total sales by multiplying quantities by unit prices, thereby optimizing data management and enhancing accuracy. For instance, if you possess amounts in column A and unit costs in column B, applying the expression =SUMPRODUCT(A1:A10, B1:B10) enables you to determine total sales effectively.
Familiarizing yourself with these operations will not only enhance your efficiency in Excel but also facilitate smoother transitions to tools like Google Sheets, where similar functionalities are available.

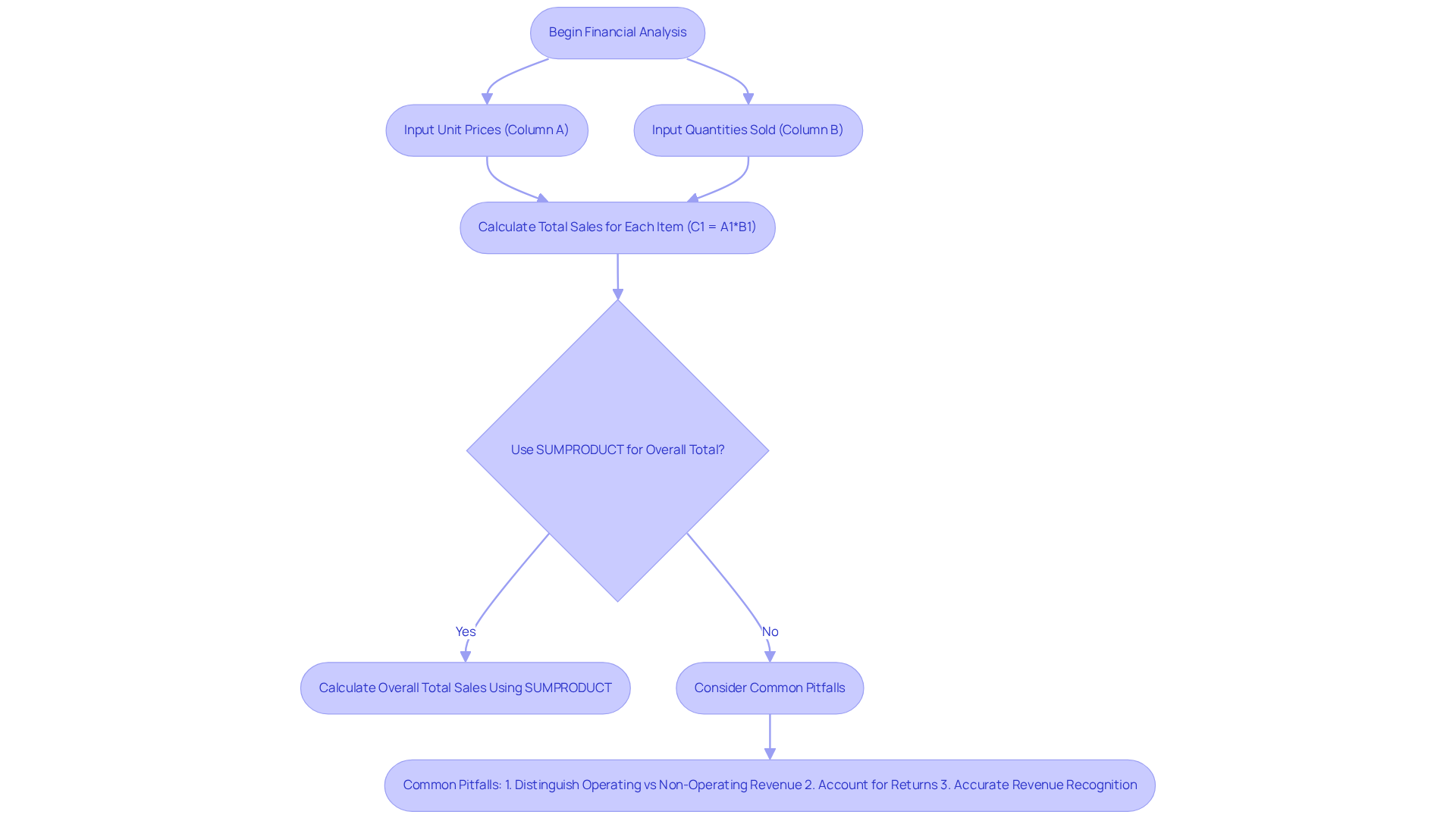
Implement Multiplication Formulas for Financial Analysis
To efficiently apply multiplication equations in economic analysis, it is crucial to consider scenarios such as determining total revenue or costs. For example, if unit prices are displayed in column A and quantities sold in column B, total sales for each item can be calculated using the Excel formula for multiplication by entering =A1*B1 in column C. To ascertain the overall total sales, a particularly effective calculation is =SUMPRODUCT(A1:A10, B1:B10). This formula multiplies corresponding entries in the two ranges and sums the results, offering a streamlined approach to financial computations.
Utilizing the multiplication sum function not only saves time but significantly reduces the likelihood of errors associated with manual calculations. Finance professionals often devote over 40 hours each month to analytics and bookkeeping, making the use of efficient techniques a best practice in the industry. To access the 300+ Excel ALT shortcuts provided by ShortieCuts, simply press the "ALT" key (or Option on Mac) to display key-tips in the corner of your screen, facilitating quick navigation and enhanced productivity.
Consider a scenario where a company sells three products with differing prices and quantities. By employing the Excel formula for multiplication, the overall revenue can be calculated effortlessly, enabling prompt evaluations of economic performance. This method demonstrates how advanced Excel features, combined with the effectiveness of ShortieCuts, can transform traditional monetary analysis, echoing insights from finance experts who advocate for the productivity of utilizing alternative functions in Excel.
Furthermore, it is essential to recognize common pitfalls in revenue calculation, such as the failure to distinguish between operating and non-operating revenue or neglecting to account for returns. For instance, if a company sells 1,000 game consoles at $350 each, resulting in a sales revenue of $350,000, it is vital to ensure that this figure accurately reflects the net revenue after returns and discounts. By circumventing these misapplications, finance professionals can achieve more precise financial reporting.

Utilize Advanced Multiplication Techniques and Functions
Advanced multiplication techniques in Excel, particularly utilizing the excel formula for multiplication such as the SUMPRODUCT formula, serve as essential tools for financial analysts. This function utilizes the excel formula for multiplication to multiply corresponding components in specified arrays and returns the sum of those products, rendering it invaluable for a range of calculations. For example, to ascertain total revenue from a list of prices in column A and quantities in column B, the expression =SUMPRODUCT(A1:A10, B1:B10) can be effectively employed. Notably, the total monthly rent for all two-bedroom units calculated using SUMPRODUCT amounts to $161,000, underscoring its practical application in real-world scenarios.
Moreover, an excel formula for multiplication presents a powerful alternative for more intricate calculations. By utilizing the excel formula for multiplication, =SUM(A1:A10*B1:B10) as an array formula—entered with Ctrl+Shift+Enter—you can multiply two ranges and sum the results in a single step. This approach not only streamlines the calculation process but also enhances the clarity of your financial models.
Industry leaders highlight the transformative impact of mastering these advanced techniques. Mark Gandy, a pioneer in CFO services, notes, "Having a superpower in your spreadsheet toolkit can make data analysis effortless, and the SUMPRODUCT formula is precisely that." The use of array formulas can significantly streamline financial modeling, enabling analysts to derive insights more efficiently. Consequently, achieving expertise in these areas can greatly enhance productivity and analytical skills, equipping finance professionals for success in their roles.
However, it is crucial to ensure that all arrays used in the calculation possess identical dimensions to prevent the #VALUE! error. By remaining cognizant of these common pitfalls, users can effectively harness the SUMPRODUCT function to its fullest potential.

Conclusion
Mastering multiplication in Excel is essential for financial analysts, as it establishes a foundation for accurate and efficient data analysis. The ability to apply both basic and advanced multiplication formulas not only boosts productivity but also enhances the reliability of financial models, rendering it an indispensable skill within the finance sector.
Key insights from the article underscore the significance of grasping both simple multiplication using the asterisk (*) and more complex functions like SUMPRODUCT. These tools enable analysts to perform critical calculations, such as determining total sales and revenue, while minimizing errors that often stem from manual computations. The practical applications discussed, including the utilization of array formulas, further demonstrate how these techniques can streamline financial analysis and improve overall efficiency.
Ultimately, adopting these multiplication methods in Excel equips finance professionals to make informed decisions based on accurate data. By refining these skills and steering clear of common pitfalls, analysts can substantially enhance their financial reporting and analysis capabilities. The call to action is unequivocal: invest time in mastering Excel multiplication techniques to unlock a new level of proficiency in financial analysis and modeling.
Frequently Asked Questions
How do you perform multiplication in Excel?
In Excel, multiplication is performed using the asterisk () symbol. For example, to multiply the values in cells A1 and B1, you would enter the formula =A1B1.
Can you multiply a range of cells in Excel?
Yes, you can multiply a range of cells using the PRODUCT function. For example, the formula =PRODUCT(A1:A3) multiplies the values in cells A1, A2, and A3.
Why is mastering basic multiplication operations in Excel important for analysts?
Mastering basic multiplication operations is crucial for analysts as they serve as the foundation for more complex calculations and models. Approximately 60% of economic analysts rely on Excel for their calculations.
What is the difference between using the asterisk (*) and the PRODUCT function in Excel?
The asterisk (*) is ideal for simple, one-off multiplications, while the PRODUCT function is useful for calculating the product of a series of numbers, cell references, or ranges.
How can the PRODUCT function be applied in economic modeling?
In economic modeling, the PRODUCT function can be used to determine total sales by multiplying quantities by unit prices. For example, using the formula =SUMPRODUCT(A1:A10, B1:B10) allows you to calculate total sales effectively by referencing amounts in column A and unit costs in column B.
Will learning these multiplication operations in Excel help with other tools?
Yes, familiarizing yourself with these operations in Excel will enhance your efficiency and facilitate smoother transitions to other tools like Google Sheets, which have similar functionalities.

