Overview
Entering a new line within an Excel cell can often be a challenge for users. Fortunately, there are effective solutions that can streamline this process and enhance your data presentation. This article serves as a comprehensive guide, detailing the various methods available for both Windows and Mac users.
One of the most efficient ways to create a new line within a cell is by utilizing keyboard shortcuts. For Windows users, pressing Alt + Enter allows you to insert a line break seamlessly. Mac users can achieve the same result by using Control + Option + Enter. These shortcuts not only save time but also improve the overall formatting of your data.
In addition to keyboard shortcuts, the Ribbon feature in Excel offers another avenue for inserting new lines. By selecting the cell and navigating to the Home tab, you can easily access the 'Wrap Text' option. This feature is crucial for ensuring clarity in multi-line entries, as it allows the text to be displayed neatly within the cell boundaries.
Moreover, formulas can also be employed to manage text within cells effectively. By using the CONCATENATE function or the newer TEXTJOIN function, you can combine text from multiple cells while maintaining proper formatting. This not only enhances readability but also presents your data in a more organized manner.
The importance of the 'Wrap Text' feature cannot be overstated. It ensures that your multi-line entries are clear and properly formatted, making your spreadsheets more professional and easier to read. By implementing these techniques, you can significantly improve your Excel skills and enhance your data presentation.
In conclusion, mastering the art of entering new lines within Excel cells is essential for anyone looking to present data effectively. By utilizing keyboard shortcuts, the Ribbon feature, and formulas, you can streamline your workflow and ensure that your data is both clear and professional. Don't hesitate to apply these methods in your next project and experience the benefits firsthand.
Introduction
Mastering the art of organizing data in Excel significantly enhances the clarity and effectiveness of your spreadsheets. One powerful yet often overlooked feature is the ability to insert line breaks within a cell. This capability allows for a cleaner presentation of lists, addresses, and complex data. However, many users struggle with the nuances of this function, leading to frustration and inefficiency.
How can you confidently navigate the various methods for entering new lines in Excel cells? What strategies can help you troubleshoot common issues that arise? Understanding these aspects not only streamlines your workflow but also elevates your data presentation to a professional standard.
Understand Line Break Basics in Excel
Enhance Your Excel Skills with Paragraph Shifts
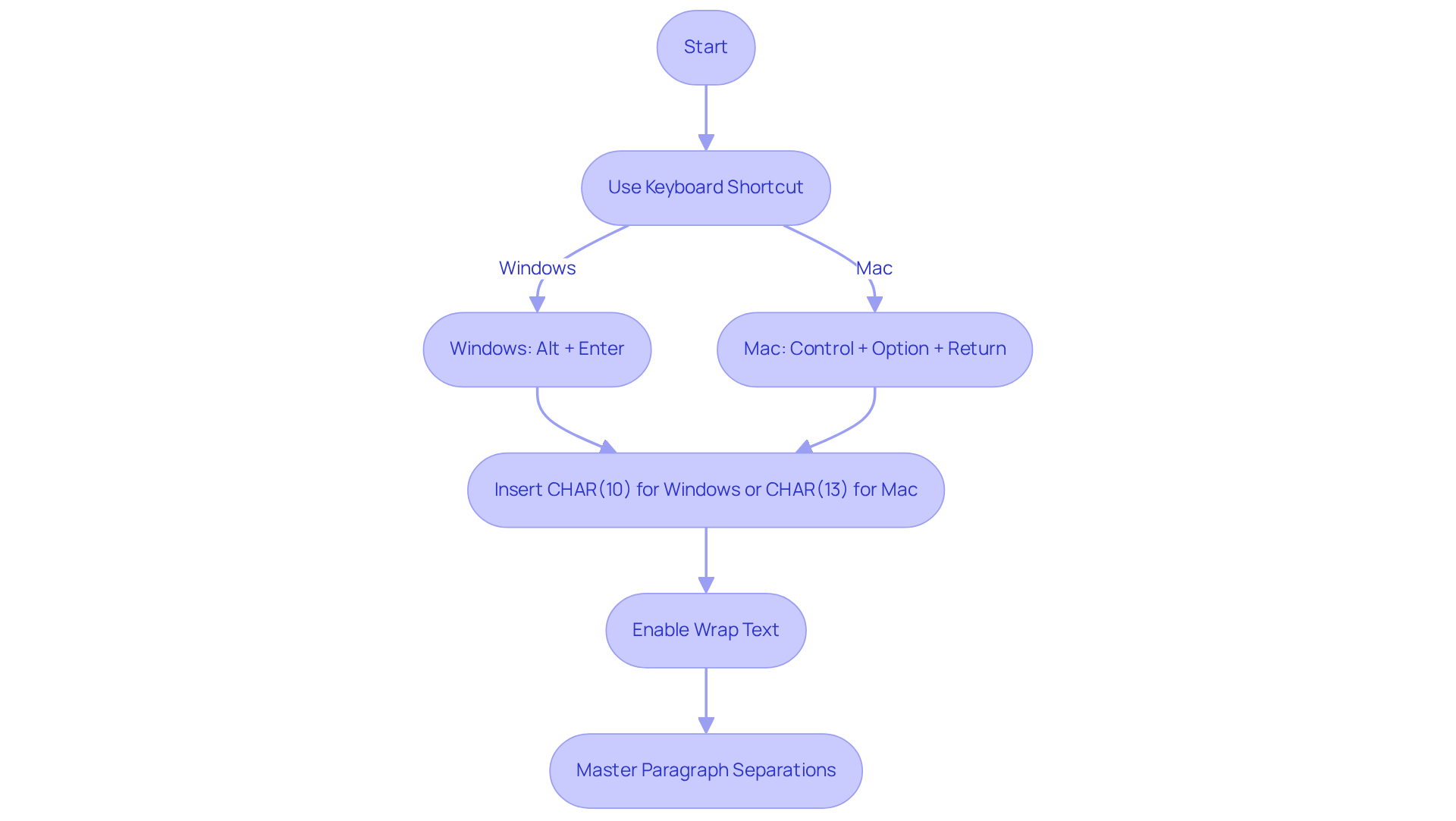
In Excel, a paragraph shift allows users to start a new row of text within the same cell, significantly improving the organization and presentation of information. This feature is especially useful for lists, addresses, or any data that benefits from visual separation. Adding line separations is straightforward, utilizing keyboard shortcuts that differ by operating system. For Windows users, pressing Alt + Enter can be used to enter a new line in an Excel cell, while Mac users can achieve this with Control + Option + Return. Additionally, the character code for new lines in Excel is CHAR(10) for Windows and CHAR(13) for Mac.
Why Paragraph Separations Matter
The importance of paragraph separations in Excel cannot be overstated; they greatly enhance the clarity of spreadsheets, particularly when dealing with extensive text or complex data entries. For instance, using paragraph separations can transform dense sections into easily digestible parts, improving understanding and visual appeal. Statistics indicate that well-structured spreadsheets with appropriate divisions lead to faster information retrieval and better adaptability among team members.
Boost Your Productivity
Productivity experts emphasize that enhancing spreadsheet clarity through paragraph separations not only aids in data presentation but also fosters more effective communication. By incorporating spacing, users can craft visually appealing spreadsheets that facilitate smoother presentations and help others quickly identify key information. To ensure that text wraps display correctly, enabling the Wrap Text feature in Excel is crucial.
Mastering Paragraph Separations
Overall, mastering the use of paragraph separations in Excel is an essential skill for anyone looking to elevate their spreadsheet management and presentation capabilities. Embrace this technique to transform your data handling and enhance your professional image.

Explore Methods to Insert Line Breaks
Enhancing clarity in your Excel data is crucial, and knowing how to enter new line in excel cell can significantly improve readability. Here are several effective methods to achieve this:
-
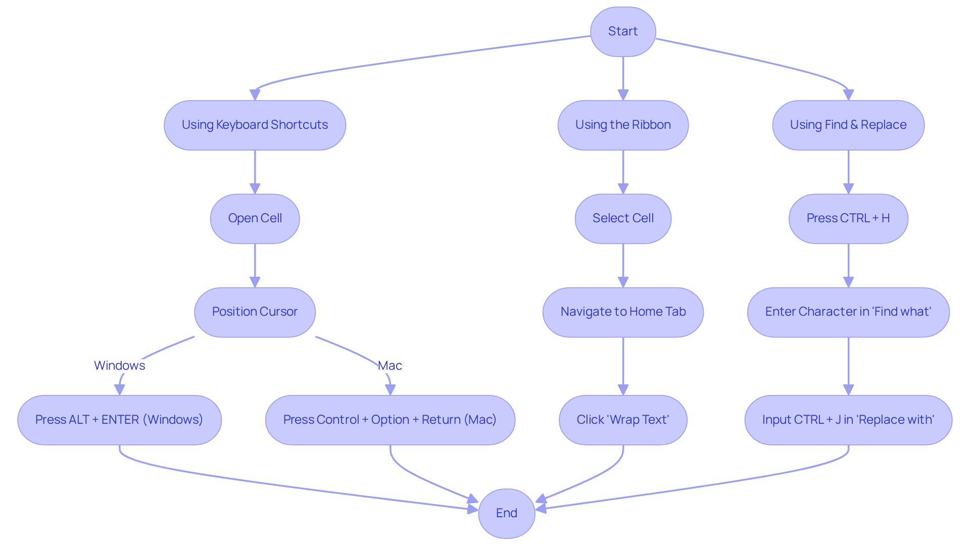
Using Keyboard Shortcuts:
- Windows: Enter edit mode by double-clicking the cell or pressing F2. Position the cursor where you want the break to enter new line in excel cell, then press
ALT + ENTER. - Mac: Similarly, double-click the box or press F2, then use
Control + Option + ReturnorCommand + Returnto insert a new line. Note that Mac users may need to use CHAR(13) to enter new line in excel cell in certain contexts to ensure proper breaks between lines.
- Windows: Enter edit mode by double-clicking the cell or pressing F2. Position the cursor where you want the break to enter new line in excel cell, then press
-
Using the Ribbon:
- Select the desired cell, navigate to the Home tab, and click on 'Wrap Text'. This feature allows content to automatically wrap into multiple rows based on the cell width. After activating this, you can use the keyboard shortcuts mentioned earlier to enter new line in excel cell manually. Adjusting the column width and row height after inserting separations is essential for maintaining readability, as content may spill over or appear cramped.
-
Using Find & Replace:
- For existing text that needs line breaks, utilize the Find & Replace feature. Press
CTRL + H, enter a character (like a comma) in the 'Find what' box, and in the 'Replace with' box, inputCTRL + Jto insert a new line. This method is particularly useful for bulk edits.
- For existing text that needs line breaks, utilize the Find & Replace feature. Press
These techniques not only enhance the organization of your data but also facilitate easier scanning and interpretation of information, especially for lists and addresses. Remember, activating 'Wrap Text' is crucial for displaying paragraph separations correctly, particularly when you need to enter new line in excel cell; otherwise, the text may appear as a continuous string. As specialists emphasize, 'Wrap Text must be activated, or the text separation won't display.' By mastering these methods, you can elevate your Excel skills and streamline your workflow.

Utilize Formulas for Advanced Line Breaks
In addition to manual methods, you can programmatically insert line breaks using formulas that enhance your Excel experience:
-
Using CHAR Function:
TheCHAR(10)function represents a line break in Excel. You can use it in formulas to join characters with new lines. For example:=A1 & CHAR(10) & B1This formula combines the text from cells A1 and B1 with a line break in between.
-
Using TEXTJOIN Function:
If you have multiple cells to combine,TEXTJOINcan be very effective:=TEXTJOIN(CHAR(10), TRUE, A1:A5)This will join the text from cells A1 to A5, inserting a line break between each entry.
-
Using CONCATENATE:
Similar to the above, you can useCONCATENATEwithCHAR(10):=CONCATENATE(A1, CHAR(10), B1)This will also insert a line break between the contents of A1 and B1.
Employing these functions not only improves the clarity of your data but also enables a more organized presentation within your Excel spreadsheets. As Microsoft Support points out, 'to enhance readability without overcrowding your spreadsheet, you can enter new line in Excel cell.'
For practical application, consider the case study titled 'Creating Line Breaks Within a Cell,' which illustrates how to enter new line in excel cell using the CHAR function to format multi-line text for better presentation. Additionally, remember to enable 'Wrap Text' formatting for the concatenated formulas to display correctly, as this is a common oversight that can lead to confusion.

Troubleshoot Common Line Break Issues
Users often face several common issues when they attempt to enter new line in excel cell.
-
Line Breaks Not Working:
First, ensure you are in edit mode—double-click the cell or press F2—before using theALT + ENTERshortcut. Additionally, check if the cell has 'Wrap Text' enabled in the Home tab. -
Line Breaks Not Displaying Properly:
If line breaks appear but the text isn’t wrapping, make sure that 'Wrap Text' is activated. You may also need to adjust the row height to fit the wrapped content properly. -
Using Formulas:
When using formulas to insert line breaks, ensure that theCHAR(10)function is correctly placed within the formula. If it’s not working, check for any syntax errors that might be causing the issue. -
Copying and Pasting Issues:
When copying text from other applications, line breaks may not transfer correctly. To maintain formatting, use 'Paste Special' and select 'Text.'
By addressing these common issues, you can enhance your Excel experience and learn how to enter new line in excel cell to ensure that your data is presented clearly and effectively.

Conclusion
Mastering the art of inserting line breaks in Excel is not just a skill; it’s a necessity for anyone aiming to elevate their spreadsheet management capabilities. By utilizing paragraph shifts, you can create organized and visually appealing data presentations, making complex information easier to read and interpret. This guide has equipped you with effective methods for entering new lines within Excel cells, empowering you to enhance your productivity and communication through well-structured spreadsheets.
Key techniques include:
- Keyboard shortcuts tailored for both Windows and Mac users
- Leveraging the Ribbon and Find & Replace features for bulk edits
We’ve also explored advanced methods, such as:
- Employing the CHAR function
- TEXTJOIN to programmatically insert line breaks, further improving data clarity
Additionally, troubleshooting common line break issues ensures you can overcome obstacles and maintain the integrity of your data presentations.
The importance of line breaks in Excel cannot be overstated; they are essential for crafting clear, organized, and professional-looking spreadsheets. Embracing these techniques not only boosts your individual productivity but also fosters better collaboration and understanding among team members. By implementing these strategies, you can transform your Excel experience, making data management more efficient and impactful.
Are you ready to take your Excel skills to the next level? Start mastering line breaks today and witness the difference it makes in your data presentations!
Frequently Asked Questions
What is a paragraph shift in Excel?
A paragraph shift in Excel allows users to start a new row of text within the same cell, improving the organization and presentation of information.
When is it useful to use paragraph separations in Excel?
Paragraph separations are useful for lists, addresses, or any data that benefits from visual separation, making extensive text or complex data entries clearer and easier to read.
How do you create a new line in an Excel cell on Windows?
On Windows, you can create a new line in an Excel cell by pressing Alt + Enter.
How do you create a new line in an Excel cell on Mac?
On Mac, you can create a new line in an Excel cell by pressing Control + Option + Return.
What are the character codes for new lines in Excel?
The character code for new lines in Excel is CHAR(10) for Windows and CHAR(13) for Mac.
Why are paragraph separations important in Excel?
Paragraph separations enhance the clarity of spreadsheets, making dense sections more digestible and improving understanding and visual appeal.
How do paragraph separations affect productivity in Excel?
They aid in data presentation and foster effective communication, allowing users to create visually appealing spreadsheets that facilitate smoother presentations and quicker identification of key information.
What feature should be enabled to ensure text wraps display correctly in Excel?
The Wrap Text feature in Excel should be enabled to ensure that text wraps display correctly.
Why is mastering paragraph separations in Excel considered an essential skill?
Mastering paragraph separations is essential for elevating spreadsheet management and presentation capabilities, enhancing data handling, and improving professional image.

