Overview
The article primarily addresses the challenge of effectively fitting text within Excel cells, a crucial aspect for enhancing clarity and organization in spreadsheets. It highlights the significance of utilizing features such as:
- Automatic text wrapping
- Adjusting row height
- Inserting manual line breaks
By implementing these techniques, users can significantly improve the readability and presentation of their data. The article outlines practical steps and emphasizes the importance of these methods for managing complex information, ultimately guiding readers toward a more organized and efficient spreadsheet experience.
Introduction
Mastering the art of fitting text in Excel cells is crucial for anyone aiming to elevate the clarity and professionalism of their spreadsheets. Many users face the challenge of content overflow and hidden information, which can lead to frustration and inefficiency. This issue not only hampers communication but also detracts from the overall effectiveness of data presentation.
So, how can you effectively utilize text wrapping and manual line breaks to ensure that every piece of information is easily accessible and visually appealing? By implementing the right techniques, you can transform cluttered data into organized, readable formats that facilitate better communication. This article will guide you through the essential strategies to enhance your Excel skills, ensuring that your spreadsheets not only convey information but do so in a manner that is both professional and engaging.
Understand Text Wrapping in Excel Cells
Understanding how to fit text in Excel cell enables you to display multiple lines of information within a single cell. When content flow is activated, Excel automatically adjusts the height of the cell to fit the content. This feature is invaluable for maintaining organization and readability, particularly when handling lengthy entries.
Consider a scenario where a unit contains an extensive description; without proper formatting, the content would overflow into adjacent cells, making it difficult to read and interpret. Understanding how to fit text in Excel cell is crucial for anyone aiming to enhance the clarity and professionalism of their spreadsheets. By mastering text formatting, you not only improve the visual appeal of your data but also facilitate better communication and understanding among users.

Enable Automatic Text Wrapping
Enable Automatic Text Wrapping in Excel
Are you struggling with content spilling over in your Excel cells? This common issue can hinder readability and data organization. Fortunately, there's a straightforward solution for how to fit text in excel cell: enabling automatic text wrapping. Follow these steps to activate this essential feature:
- Choose the Area(s): Click on the area or range of boxes where you wish to activate wrapping of the content.
- Navigate to the Home Tab: Go to the top menu and click on the 'Home' tab.
- Locate the Wrap Text Option: In the 'Alignment' group, find the 'Wrap Text' button.
- Activate Wrap Text: Click on the 'Wrap Text' button. Once activated, any content that exceeds the width of the cell will automatically wrap to the next line within the same cell, which illustrates how to fit text in excel cell.
Activating this feature significantly enhances readability by demonstrating how to fit text in excel cell, preventing content from spilling over or being truncated. This ensures that all information is visible without the need to adjust column widths manually. However, keep in mind that fixed row heights can hinder the wrap function. To resolve this, utilize the AutoFit Row Height feature. Additionally, be cautious with merged cells, as they can create complications with the wrap feature. It's advisable to avoid them when possible.
Moreover, check the horizontal fill alignment option, as it can disrupt content flow if set to 'Fill'. Many users report increased satisfaction with Excel's wrap function, as it greatly improves data visibility and organization. Companies across various sectors leverage this functionality to enhance clarity in their spreadsheets, making it a vital tool for effective data management.
For more precise control over line breaks, consider using manual line breaks by inserting them at specific locations with Alt + Enter. This approach allows for tailored formatting that meets your specific needs.

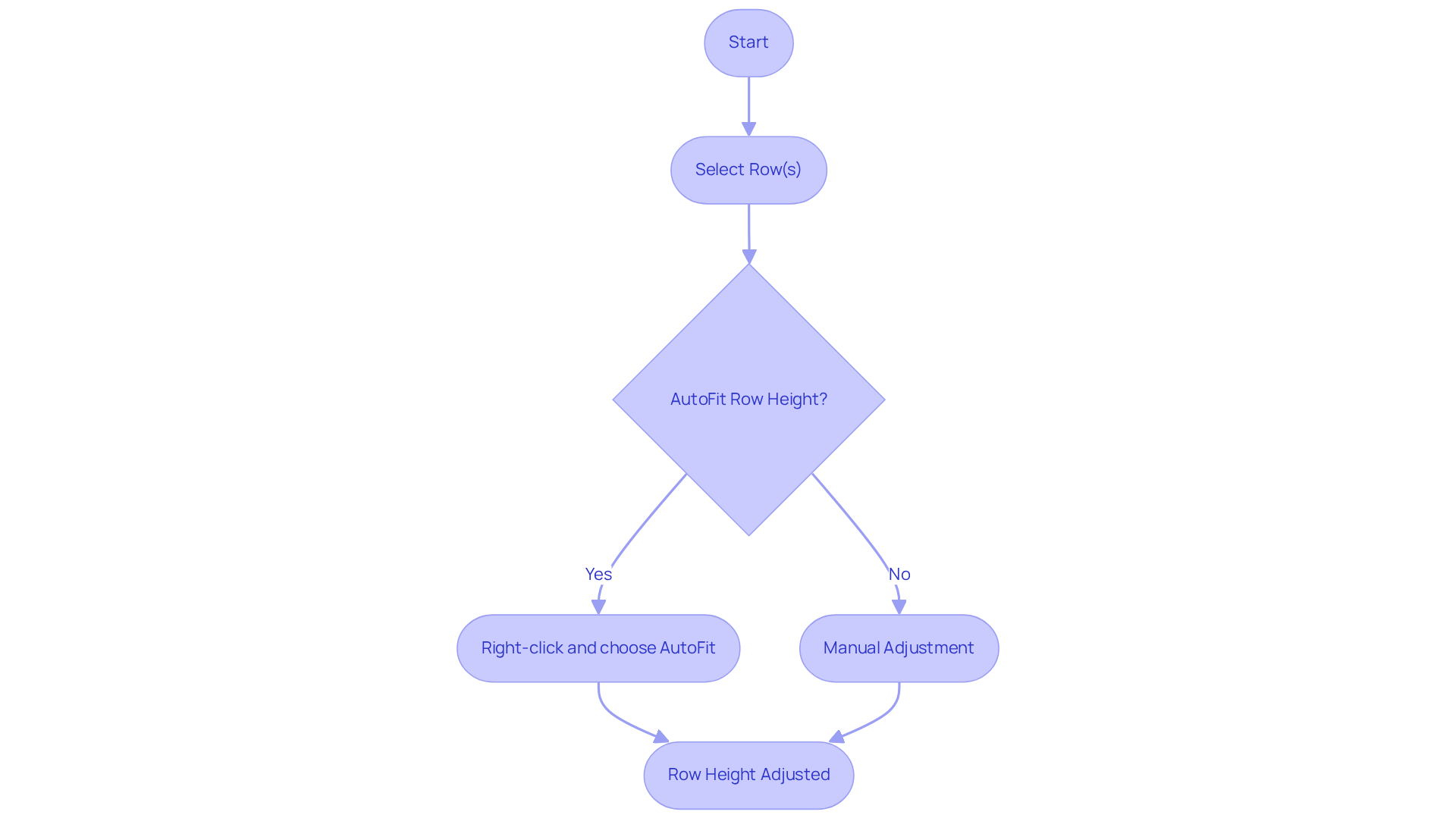
Adjust Row Height for Visibility
After activating line wrapping, you might find that some content remains hidden. To ensure all information is visible, adjusting the row height is essential. Here’s how you can do it effectively:
- Select the Row(s): Begin by clicking on the row number(s) on the left side of the spreadsheet to highlight the row(s) you wish to adjust.
- AutoFit Row Height: Right-click on the selected row(s) and choose 'Row Height' from the context menu. Alternatively, navigate to the 'Home' tab, click on 'Format' in the 'Cells' group, and select 'AutoFit Row Height'. This method automatically adjusts the height to fit the content.
- Manual Adjustment: If you prefer a specific height, you can manually enter a value in the 'Row Height' dialog box.
By adjusting the row height, you can discover how to fit text in excel cell, ensuring that all wrapped text is displayed clearly and significantly enhancing the overall readability of your spreadsheet. This simple adjustment not only improves visibility but also contributes to a more professional presentation of your data.

Insert Manual Line Breaks for Custom Formatting
Enhance Your Data Clarity with Manual Line Breaks
Struggling with cluttered data in your spreadsheets? Manual line breaks can be your solution. Here’s how to insert them effectively:
- Edit the Cell: Double-click on the cell where you want to insert a break, or select the cell and press F2 to enter edit mode.
- Position the Cursor: Click at the location in the content where you wish to form a new row.
- Insert the Break: Press
Alt + Enter(Windows) orControl + Option + Return(Mac) to insert a break. This action shifts the content after the cursor to a new row within the same section.
Before you add manual line breaks, it's important to understand how to fit text in excel cell by ensuring that wrapping is enabled for the box. Simply select the box and click the 'Wrap Text' button in the Home tab. Additionally, understanding how to fit text in excel cell by utilizing the AutoFit feature can automatically adjust the row height and column width, ensuring that all wrapped text is visible.
Why Use Manual Breaks?
Applying manual breaks significantly enhances the clarity of your data display, especially in sections with multiple pieces of information. Professionals often report that this technique improves the readability of complex data sets, resulting in a more organized and visually appealing spreadsheet. As one Excel power user noted, "Manual line breaks are essential for keeping my data clear and accessible, especially when dealing with lengthy descriptions or multiple data points in a single cell."
By mastering this formatting technique, you can ensure that your spreadsheets are not only functional but also easy to navigate and understand. Take action today and transform your data presentation!

Conclusion
Mastering the techniques for fitting text in Excel cells is not just a skill; it’s essential for enhancing the clarity and professionalism of your spreadsheets. Automatic text wrapping and manual line breaks are features that significantly improve the visual presentation of data, facilitating better communication and comprehension among users. By implementing these strategies, you can ensure that your data is organized and easily accessible, leading to more effective data management.
Consider the importance of enabling automatic text wrapping to prevent content overflow. Adjusting row heights for optimal visibility and utilizing manual line breaks for customized formatting are key insights that contribute to a user-friendly experience in Excel. Each technique plays a vital role in creating a clearer display of complex information. Moreover, avoiding common pitfalls—like merged cells and fixed row heights—can further enhance your data presentation.
Fitting text properly within Excel cells transcends aesthetics; it’s a crucial skill for anyone looking to optimize data handling and presentation. By applying these best practices, you can transform your spreadsheets into powerful tools for analysis and communication. Embrace these techniques to elevate your Excel proficiency and ensure that your data speaks clearly to its audience.
Frequently Asked Questions
What is text wrapping in Excel cells?
Text wrapping in Excel cells allows you to display multiple lines of information within a single cell by automatically adjusting the cell's height to fit the content.
Why is text wrapping important in Excel?
Text wrapping is important because it helps maintain organization and readability, especially when dealing with lengthy entries, preventing content from overflowing into adjacent cells.
How does text wrapping improve the clarity of spreadsheets?
By using text wrapping, you can enhance the visual appeal of your data, making it easier to read and interpret, which facilitates better communication and understanding among users.
What happens if text wrapping is not used for lengthy entries?
If text wrapping is not used, lengthy entries may overflow into adjacent cells, making it difficult to read and interpret the information clearly.

