Overview
The article highlights the critical role and functionality of the 'Paste Values' feature in Google Sheets, particularly for finance professionals. This feature allows users to insert only raw data, free from formulas or formatting, which is essential for maintaining data integrity in financial analyses. By avoiding errors stemming from underlying formulas, it streamlines reporting and enhances clarity. Such capabilities are vital for supporting informed decision-making in financial contexts.
Introduction
In the realm of financial analysis, precision is paramount. The tools utilized can significantly impact outcomes. Google Sheets offers a powerful function known as 'Paste Values,' enabling users to transfer only essential data, free from the clutter of formulas or formatting. This capability streamlines data management and enhances the clarity of financial reports. However, many finance professionals encounter challenges when attempting to leverage this feature effectively.
How can mastering the shortcut for Paste Values transform the handling of financial data, ensuring both accuracy and efficiency?
Understand Paste Values in Google Sheets
In Google Sheets, the 'Paste Raw' function empowers users to insert only the unprocessed information from a copied cell or range, omitting any formulas or formatting. This capability is vital for finance experts who must ensure information integrity while managing monetary details. By utilizing Paste Values, users can consolidate data from various sources, retaining only the essential elements for analysis and mitigating potential errors stemming from underlying formulas.
Consider the scenario of preparing financial reports: analysts often need to present computed results without disclosing the formulas that generated them. This approach not only simplifies the information but also enhances clarity and precision in reporting. To leverage this feature, users can:
- Right-click on the destination cell and select 'Paste special' > 'Values only'
- Conveniently use the shortcut paste value
Ctrl + Shift + V(orCmd + Shift + Von Mac)
The significance of this function is underscored by financial analysts who emphasize that maintaining clean and accurate information is critical for effective decision-making. By employing the Transfer Data function, finance professionals can streamline their workflows, ensuring that their analyses are based on reliable information without the risk of accidental modifications.

Utilize Keyboard Shortcuts for Paste Values
Maximize your efficiency in Google Sheets by mastering keyboard shortcuts, such as the shortcut paste value, with the ShortieCuts extension. This essential tool streamlines your workflow, allowing you to focus on what truly matters.
Step 1: Copy the Data. Begin by selecting the cell or range you wish to copy. Press Ctrl + C (Cmd + C on Mac) to copy the data.
Step 2: Paste Values Only. Navigate to your target cell and press Ctrl + Shift + V (Cmd + Shift + V on Mac). This action applies the shortcut paste value to paste only the values, effectively eliminating any formulas or formatting that may hinder your work.
Alternative Method: If you prefer using the menu, simply right-click on the destination cell, select 'Paste special', and then choose 'Values only'.
To enhance your experience even further, press the ALT key (or Option on Mac) to display key-tips in the corner of your screen. This feature provides quick access to over 300 Excel ALT shortcuts specifically tailored for Google Sheets through ShortieCuts.
Utilizing these shortcuts not only but also enhances your concentration on essential tasks. This is particularly vital during economic analysis, where accuracy and speed are paramount. Research indicates that implementing keyboard shortcuts can boost overall productivity by approximately 3.3%, translating into significant time savings in spreadsheet operations. By integrating these shortcuts into your routine, you can significantly enhance your efficiency and precision in modeling and analysis.

Apply Paste Values in Financial Analysis Tasks
In financial analysis, the Paste Values function is an essential tool utilized across various scenarios:
- Consolidating Information: When merging data from multiple spreadsheets, employing the special paste function guarantees that only critical figures are transferred. This effectively eliminates formula discrepancies that could lead to inaccuracies.
- Creating Reports: Following calculations, finance professionals are often tasked with presenting results in reports. By using the option to insert results, they can replicate outcomes without the underlying formulas, ensuring that the report remains unchanged and precise. This is crucial for maintaining integrity in financial documentation.
- Data Cleanup: Imported datasets frequently contain formulas that may not be necessary for analysis. By utilizing the option to apply pasted results, individuals can streamline datasets by removing extraneous calculations and retaining only the final figures, thereby enhancing the dataset's clarity.
The strategic application of in these contexts not only improves the clarity and reliability of analyses but also fosters more informed decision-making. For instance, the 2003 Fannie Mae incident illustrates this point; a faulty formula in an Excel spreadsheet led to a $1.1 billion undervaluation of stockholders' equity, underscoring the importance of precise information management in reporting. Similarly, the 2012 JP Morgan Chase incident, where errors in a risk model involving spreadsheets resulted in a $6 billion loss, further highlights the critical necessity for accuracy in financial information management.
Finance experts consistently emphasize the significance of information accuracy. As one specialist noted, 'In finance, the integrity of our reports relies on the precision of our information.' By mastering the Copy and Insert function, finance professionals can substantially mitigate risks associated with information inaccuracies, such as misreporting and financial losses.

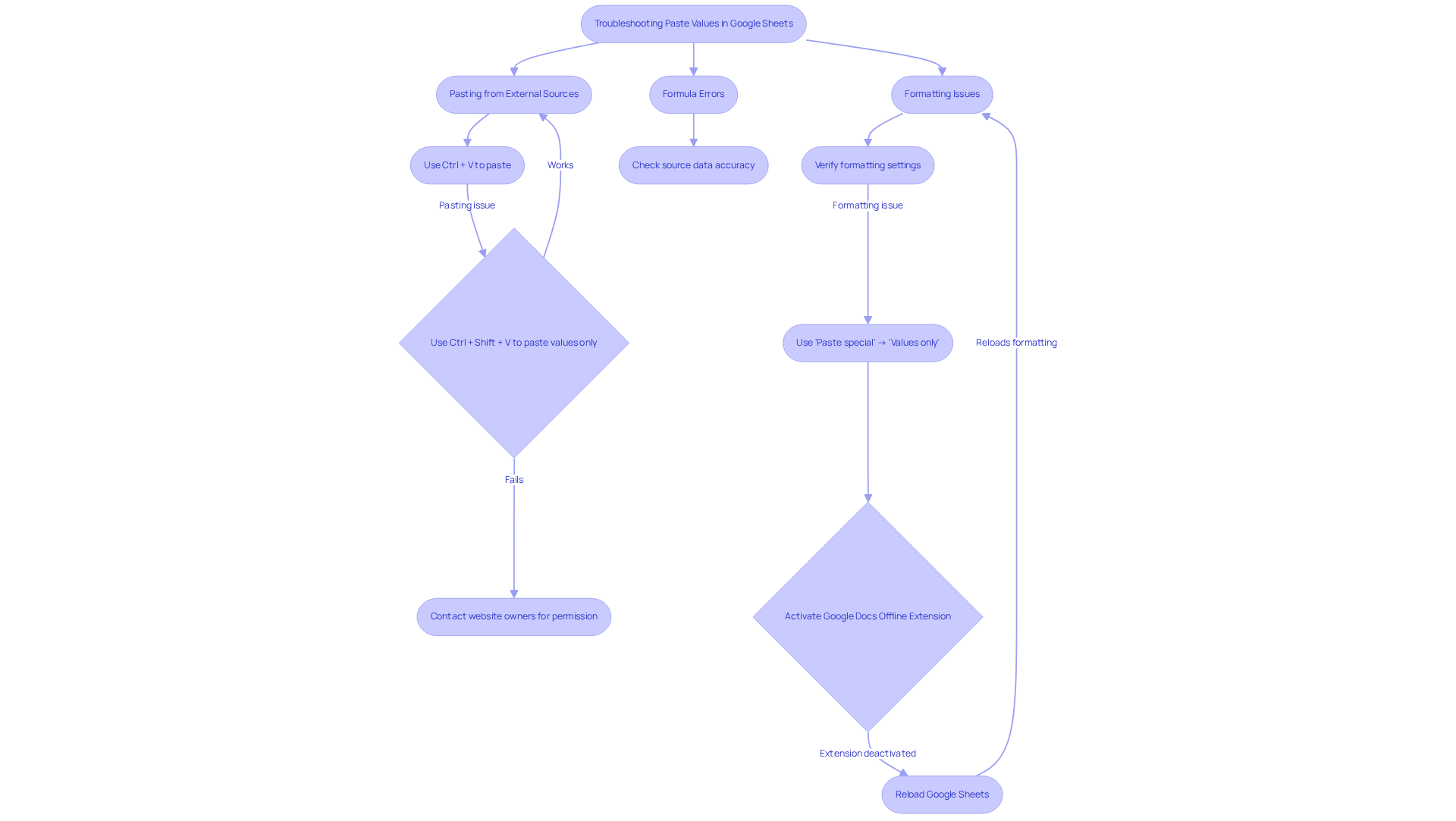
Troubleshoot Common Issues with Paste Values
While the Insert Results function in is generally straightforward, finance professionals often encounter various challenges that can hinder accurate information management. Here are the key issues and their corresponding solutions:
- Pasting from External Sources: Users may experience unexpected behavior when using the shortcut paste value function after copying data from a webpage or another application. To resolve this, first shortcut paste value by pasting the information into a blank cell using Ctrl + V. Then, apply Ctrl + Shift + V to paste values only. This two-step process often rectifies the issue, facilitating accurate data transfer. Additionally, it is important to note that recent Chrome updates may impact this functionality, as some users have reported problems following an update.
- Formula Errors: If pasted values yield unexpected results, verifying the accuracy of the source information is crucial. In financial contexts, even minor errors can lead to significant miscalculations, making it essential to double-check the original data. As a Platinum Product Expert emphasizes, "It's important to ensure that the data being copied is accurate to avoid unexpected results."
- Formatting Issues: Formatting changes may occur when pasting values, potentially disrupting the appearance of destination cells. To maintain existing formats, utilize the 'Paste special' menu and select 'Values only.' This method ensures that original formatting remains intact while updating cell content. Furthermore, when pasting from Google Docs, ensure that the Google Docs Offline Extension is activated, as deactivation can lead to pasting complications.
By understanding these common pitfalls, finance professionals can significantly enhance their experience with the shortcut paste value feature. Implementing these troubleshooting strategies will enable users to navigate challenges effectively, thereby maximizing productivity in Google Sheets.

Conclusion
Mastering the Paste Values function in Google Sheets is crucial for finance professionals committed to preserving data integrity and optimizing their workflows. This technique empowers users to transfer only the essential information, free from the clutter of formulas or formatting, thereby ensuring that financial reports remain clear and precise. By leveraging this feature, analysts can present their findings confidently, assured that the underlying data is both accurate and reliable.
The article underscores several key aspects of effectively using Paste Values, highlighting the significance of keyboard shortcuts for enhanced efficiency, diverse applications in financial analysis, and strategies for troubleshooting common issues. By employing the shortcut paste value Ctrl + Shift + V, finance experts can significantly boost their productivity while minimizing the risk of errors that could lead to substantial financial repercussions. Real-world examples, such as the costly mistakes made by Fannie Mae and JP Morgan Chase, further illustrate the critical importance of accurate information management in finance.
Ultimately, the ability to utilize Paste Values in Google Sheets transcends mere convenience; it is a fundamental skill that can profoundly impact the quality of financial analysis and reporting. Embracing this feature and its associated shortcuts fosters better decision-making, reduces errors, and cultivates a more efficient workflow. Finance professionals are strongly encouraged to integrate these practices into their daily routines, thereby elevating their analytical capabilities and safeguarding the integrity of their financial data.
Frequently Asked Questions
What is the 'Paste Raw' function in Google Sheets?
The 'Paste Raw' function allows users to insert only the unprocessed information from a copied cell or range, omitting any formulas or formatting.
Why is the 'Paste Values' function important for finance experts?
It is vital for finance experts to ensure information integrity while managing monetary details, allowing them to consolidate data from various sources without including underlying formulas.
How can financial analysts benefit from using 'Paste Values'?
Financial analysts can present computed results without disclosing the formulas that generated them, simplifying information and enhancing clarity and precision in reporting.
How do you use the 'Paste Values' feature in Google Sheets?
Users can right-click on the destination cell and select 'Paste special' > 'Values only', or use the shortcut Ctrl + Shift + V (or Cmd + Shift + V on Mac).
What is the significance of maintaining clean and accurate information in financial analysis?
Maintaining clean and accurate information is critical for effective decision-making, as it helps streamline workflows and ensures that analyses are based on reliable information without the risk of accidental modifications.

