Introduction
Mastering the art of superscript in Google Docs can significantly enhance the clarity and professionalism of financial documents. This typographical feature, commonly employed in mathematical expressions, chemical formulas, and citations, plays a crucial role in presenting complex information succinctly. But how can effectively using superscript elevate the quality of financial reports while adhering to industry standards?
Exploring the essential steps to implement this formatting technique reveals its importance and the best practices that can streamline communication in the finance sector. By adopting superscript, finance professionals can ensure their documents not only meet industry expectations but also convey information with precision and clarity. This small yet impactful adjustment can transform the way financial data is presented, making it more accessible and understandable for all stakeholders involved.
Understand Superscript: Importance and Applications
Superscript in docs refers to a typographical feature where text is positioned slightly above the baseline. It’s commonly utilized in mathematical equations, chemical formulas, and citations. For finance professionals, its applications are particularly valuable in enhancing clarity and professionalism in reports. Superscript in docs is often used to indicate exponents, such as in models where variables may be squared (e.g., x²), and to denote footnotes or references that provide additional context or citations.
In financial reporting, the use of raised characters can streamline complex information, making it more accessible to readers. For instance, when presenting data that includes footnotes, raised numbers direct readers to pertinent explanations without overcrowding the main text. This practice not only enhances the readability of written materials but also complies with professional standards, demonstrating attention to detail. According to a recent study, materials that effectively employ formatting methods, such as elevated text, can improve reader understanding by as much as 30%.
Moreover, in professional writing, the use of superscript in docs is essential for citing sources and providing references, particularly in academic and research contexts. It enables authors to preserve a tidy arrangement while still providing essential information, thus improving the overall quality of the material. As Mark Turner, a risk management consultant, aptly stated, "Clarity in financial documents is essential; using elevated text effectively can significantly enhance the professionalism of your reports."
Understanding the uses of raised characters in these contexts can significantly enhance the effectiveness of communication in finance-related tasks. However, finance professionals should also be aware of best practices. For example, many style guides recommend against using superscript for ordinal numerals, which can lead to confusion. By being mindful of these guidelines, professionals can ensure their documents are both clear and compliant with industry standards.

Access Your Google Document
Accessing your document is straightforward. Simply open your preferred web browser and navigate to docs.com. If prompted, sign in with your account. Once logged in, you can either create a new document by clicking on 'Blank' or open an existing document from your Drive by selecting it from the list of files.
This streamlined process is essential for finance professionals who often rely on Docs for collaborative projects and data analysis. In fact, Docs accounts for 58.9% of active usage among applications, underscoring its popularity and effectiveness in the finance sector.
Moreover, organizations utilizing Workspace report a remarkable 35% increase in productivity and a 40% reduction in email overload. This makes it an invaluable resource for finance teams striving for efficiency.
Additionally, Workspace's AI-driven security solutions effectively prevent over 99.9% of spam, phishing attempts, and malware, ensuring robust data protection for sensitive financial information. Embrace these tools to enhance your workflow and safeguard your data.

Highlight Text for Superscript Formatting
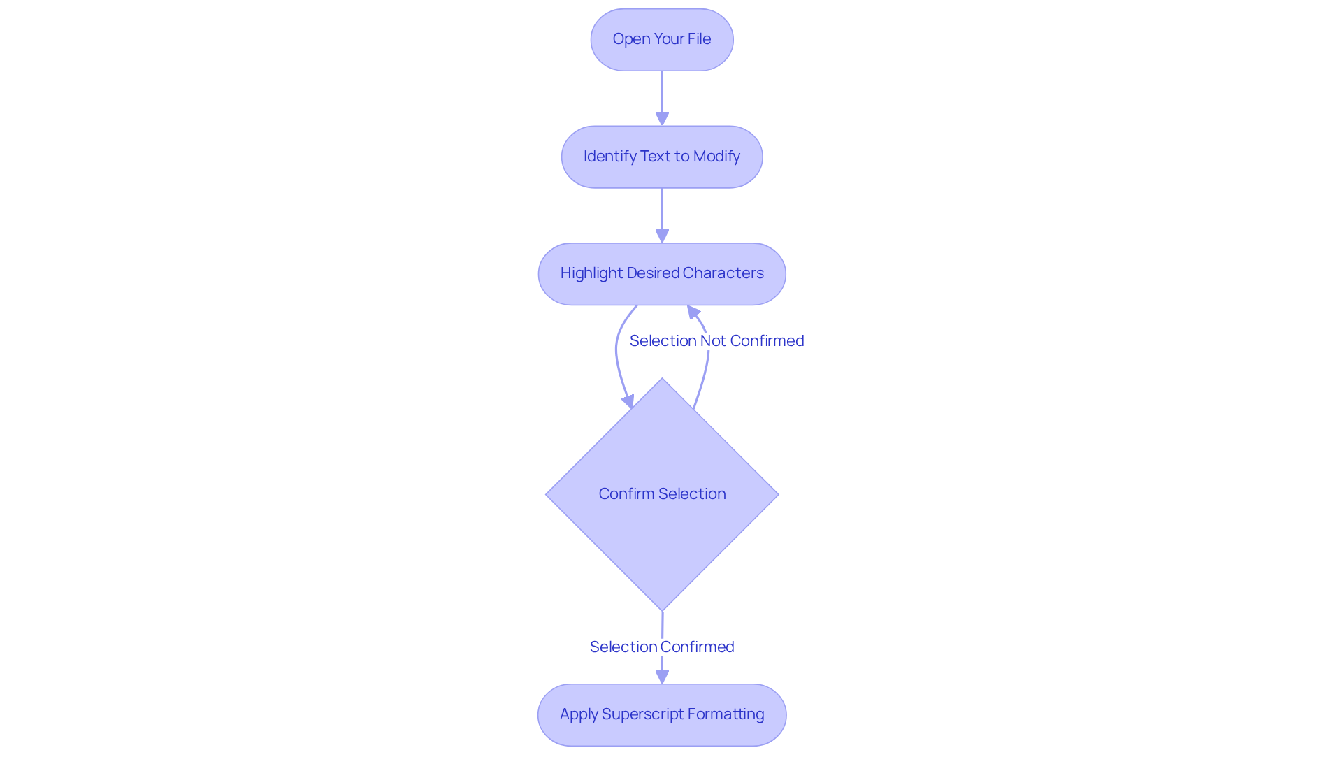
To style text as superscript in docs, start by opening your file and identifying the specific text you wish to modify. Highlight the desired characters by clicking and dragging your cursor over them. It’s essential to select only the intended text, as this selection determines what will be converted to superscript in docs.
For finance professionals, mastering this skill can significantly enhance editing efficiency. Research indicates that formatting tasks can consume up to 20% of a professional's time. By effectively selecting text, you not only boost productivity but also ensure that financial documents maintain a polished and professional appearance.
For example, when preparing financial reports, emphasizing numbers or terms that require superscript in docs—such as currency symbols or footnotes—can improve clarity and presentation. This attention to detail not only enhances the document's readability but also reflects a high standard of professionalism in your work.

Navigate the Format Menu to Select Superscript
To change text to a raised format in Google Docs, start by highlighting the desired text. Next, navigate to the top menu bar and click on 'Format.' From the dropdown menu, hover over 'Text' and select 'Superscript.' This action will raise the highlighted text above the baseline, making it ideal for formatting reports using superscript in docs, such as indicating footnotes or mathematical expressions.
For Windows users, the keyboard shortcut to apply raised text is Ctrl + period (Ctrl + .), while for Mac users, it is Command + period (⌘ + .). Mastering this feature not only enhances the presentation of your documents but also contributes to overall user satisfaction with the platform's formatting capabilities. Effective formatting is crucial in professional financial documentation, ensuring clarity and precision in your work.

Utilize Keyboard Shortcuts for Superscript
Enhance your editing efficiency with keyboard shortcuts for applying superscript in docs. For Windows users, simply press 'Ctrl' + '.' (Control and period) simultaneously. Mac users can achieve the same by pressing 'Command' + '.' (Command and period). This quick action instantly converts highlighted text to superscript in docs, significantly streamlining your document editing process.
But that’s not all. If you’re working in Google Sheets, you can unlock even more productivity with the 300+ Excel ALT shortcuts available through ShortieCuts. Just hit 'ALT' (or Option on Mac), and key-tips will appear in the corner of your screen, guiding you through various functions.
By integrating these shortcuts into your workflow, you save valuable time and maintain focus on your financial analysis tasks. Imagine the boost in your overall productivity! Don't let inefficient editing hold you back—embrace these tools and elevate your work efficiency today.

Return Text to Normal Formatting
Struggling with elevated text formatting in Google Sheets? You’re not alone. Many users find it challenging to revert the superscript in docs back to standard formatting. Fortunately, there’s a straightforward solution. Simply highlight the elevated text again, navigate to the 'Format' menu, select 'Text,' and click on 'superscript in docs' to toggle it off.
For those who prefer keyboard shortcuts, you can quickly remove superscript formatting by pressing 'Ctrl' + '.' on Windows or 'Command' + '.' on Mac. This method not only saves time but also enhances your workflow.
To further streamline your experience, consider using the ShortieCuts extension. With this tool, you can hit 'ALT' (or Option on Mac) to access key-tips that guide you through formatting options. This feature significantly boosts your productivity while working in Google Sheets, allowing you to focus on what truly matters—your data.
Embrace these tips and transform your Google Sheets experience today!

Explore Common Use Cases for Superscript
The use of superscript in docs plays a vital role in various contexts, enhancing the clarity and professionalism of documents. Understanding the applications of superscript in docs can significantly elevate the quality of your work.
- Mathematical Expressions: Superscript is frequently used to indicate exponents, such as in the expression
x², which denotesxsquared. This formatting is crucial for expressing mathematical concepts clearly, particularly in modeling where calculations often involve powers, like determining compound interest or growth rates. - Citations: In academic and professional writing, superscript is employed for footnotes and endnotes, allowing authors to provide additional information without disrupting the main text flow. This practice is essential for preserving the integrity of monetary reports and analyses, ensuring that all sources are properly credited.
- Chemical Formulas: Superscript denotes ions or isotopes, as seen in
H₂O, where the subscript indicates the number of hydrogen atoms. This is especially pertinent in scientific settings, including economic modeling related to environmental consequences or chemical sectors, where understanding the composition of substances can influence monetary choices. - Trademark Symbols: Superscript formatting is also applied to indicate registered trademarks, such as
™or®. It is crucial to recognize that these symbols should only be utilized upon the initial mention of a trademarked or copyrighted name to prevent clutter in fiscal records.
Grasping these applications not only improves the professionalism of your materials but also ensures that essential information is conveyed effectively. For instance, in financial modeling and reporting, using raised characters can clarify complex calculations and enhance data presentation, making it easier for stakeholders to interpret results accurately. Furthermore, Docs offers formatting tools that enable users to effortlessly apply superscript in docs, ensuring that these essential elements are accurately represented in your documents.

Review FAQs About Superscript in Google Docs
Here are some frequently asked questions about using superscript in Google Docs:
- Can I use superscript with numbers? Yes, elevated text can be applied to any character, including numbers.
- What if the keyboard shortcut doesn't work? Ensure your browser is updated and check for any conflicting extensions. Alternatively, you can use the format menu.
- Is there a limit to how many characters I can raise above the baseline? No, you can format as many characters as necessary in superscript. However, overuse might impact readability.
These FAQs can help you troubleshoot common issues and enhance your understanding of superscript formatting.

Conclusion
Mastering the use of superscript in Google Docs is essential for finance professionals, significantly enhancing the clarity and professionalism of financial documents. Effectively utilizing this typographical feature allows individuals to present complex data in a way that is accessible and comprehensible for readers. Superscript is not just about aesthetics; it is a vital tool for accurately representing mathematical expressions, citations, and chemical formulas in reports.
This article provided key insights on:
- Accessing Google Docs
- Highlighting text for superscript formatting
- Navigating the format menu
- Using keyboard shortcuts to streamline the editing process
Understanding the common applications of superscript—such as in financial modeling, academic writing, and professional documentation—demonstrates its value in maintaining a high standard of clarity and professionalism. Moreover, awareness of best practices ensures compliance with industry standards, further enhancing the quality of financial reports.
Incorporating superscript into everyday documentation can significantly elevate communication effectiveness in the finance sector. Professionals are encouraged to adopt these formatting techniques and tools to improve their workflow and presentation skills. By doing so, they not only enhance their documents but also contribute to a clearer understanding of complex information, ultimately fostering better decision-making and collaboration within their teams.
Frequently Asked Questions
What is superscript and where is it commonly used?
Superscript is a typographical feature where text is positioned slightly above the baseline. It is commonly used in mathematical equations, chemical formulas, and citations.
How does superscript benefit finance professionals?
Superscript enhances clarity and professionalism in financial reports by streamlining complex information, making it more accessible to readers, and providing clear references without overcrowding the main text.
What are some specific applications of superscript in financial reporting?
Superscript is used to indicate exponents in mathematical models (e.g., x²) and to denote footnotes or references that provide additional context or citations.
How does the effective use of superscript improve reader understanding?
According to a study, materials that effectively use formatting methods like elevated text can improve reader understanding by as much as 30%.
Why is superscript important in professional and academic writing?
Superscript is essential for citing sources and providing references, which helps maintain a tidy arrangement while ensuring essential information is included, thereby improving the overall quality of the material.
What best practices should finance professionals follow regarding superscript usage?
Professionals should avoid using superscript for ordinal numerals, as this can lead to confusion, and they should adhere to style guides to ensure clarity and compliance with industry standards.
How can one access their Google Document?
To access a Google Document, open a web browser and navigate to docs.com. Sign in with your account if prompted, then create a new document or open an existing one from your Drive.
What is the significance of Google Docs in the finance sector?
Google Docs accounts for 58.9% of active usage among applications in the finance sector, making it a popular and effective tool for collaborative projects and data analysis.
What productivity benefits do organizations experience by using Google Workspace?
Organizations using Google Workspace report a 35% increase in productivity and a 40% reduction in email overload.
How does Google Workspace ensure data protection for finance professionals?
Google Workspace employs AI-driven security solutions that effectively prevent over 99.9% of spam, phishing attempts, and malware, ensuring robust data protection for sensitive financial information.

