Introduction
Mastering the art of subtraction in Excel transcends basic arithmetic; it’s an essential skill for anyone aiming to manage data with precision. Understanding how to subtract one cell from another effectively opens the door to a variety of techniques that not only enhance accuracy but also streamline calculations.
However, many professionals encounter common pitfalls and often overlook the diverse methods available for subtraction. How can you navigate this seemingly straightforward task while steering clear of the traps that lead to errors and inaccuracies?
This article will guide you through the intricacies of subtraction in Excel, ensuring you harness its full potential.
Understand Subtraction Basics in Excel
To perform subtraction in a spreadsheet program, you primarily use the excel formula to subtract one cell from another, with the minus sign (-) as the arithmetic operator. Understanding this process is essential for effective data management. Here’s how to do it:
- Start with an Equal Sign: Every calculation in spreadsheet software begins with an equal sign (
=). This signals to Excel that you are entering a formula. - Identify the Minuend: This is the number from which you want to subtract. For instance, if you want to subtract 5 from 10, your minuend is 10.
- Use the Minus Sign: After the minuend, type the minus sign (
-). This indicates that you are performing a subtraction operation. - Identify the Subtrahend: This is the number you want to subtract from the minuend. In our example, the subtrahend is 5.
- Finish the Equation: Your complete equation will look like this:
=10-5. PressEnter, and the spreadsheet program will display the result (5) in the cell where you entered the calculation.
By mastering these steps, you enhance your ability to use the excel formula to subtract one cell from another effectively, which leads to more informed decision-making.

Explore Methods for Subtracting Cells and Ranges
Use english for answers
Mastering Subtraction in Excel: Essential Techniques for Finance Professionals
In the world of finance, precision is key. Subtracting values in Excel can be a straightforward task when using an excel formula to subtract one cell from another, yet many professionals overlook the various methods available. Let’s explore effective techniques that can streamline your calculations and enhance accuracy.
-
Subtracting Individual Units
To find the difference between two specific entries, such as subtracting the value in cell B1 from A1, simply enter the expression=A1-B1in a new cell. This will yield the result of the subtraction. For instance, subtracting 25 from 100 results in 75. This method is quick and efficient for individual calculations. -
Deducting Multiple Cells
When you need to subtract several values, expand your formula. For example, to deduct the values in B1, B2, and B3 from A1, use=A1-B1-B2-B3. This approach provides an overall difference, which simplifies managing multiple deductions in one go by using an excel formula to subtract one cell from another. -
Utilizing the SUM Function
If your goal is to subtract the total of a range from another unit, the SUM function is particularly beneficial. For instance,=A1-SUM(B1:B3)will subtract the cumulative total of entries B1 through B3 from A1. This method offers a quick way to apply an excel formula to subtract one cell from another, ensuring accuracy in your financial calculations. -
Subtracting Ranges
To deduct a range of values from a single value, you can use an expression like=A1-SUM(B1:B5). This equation efficiently deducts the total of range B1 to B5 from A1, enabling effective computations across larger datasets. A case study illustrates this: by inputting an equation in E1 that deducts the value in D1 from C1, you can dynamically compute the result.
These methods not only streamline your calculations but also enhance accuracy, making them essential for finance professionals managing complex data. By mastering these techniques, you can improve your efficiency and effectiveness in financial analysis.

Apply Subtraction to Dates, Times, and Percentages
Subtraction in Excel: A Key Skill for Efficiency
Understanding how to apply subtraction in Excel can significantly enhance your data management skills. Let’s explore three essential applications: finding date differences, subtracting times, and calculating percentage reductions.
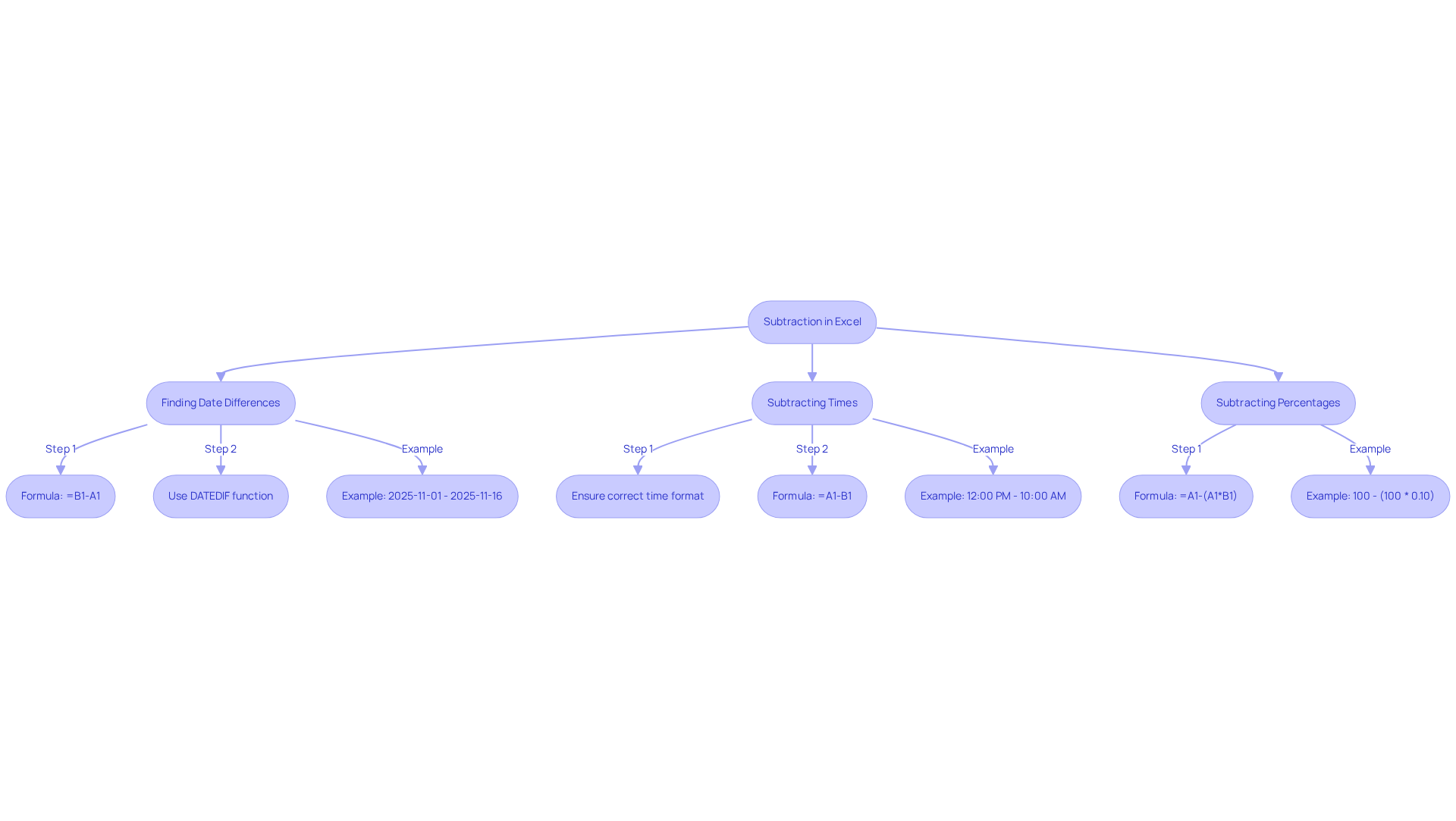
Finding Date Differences: To determine the interval between two dates, simply subtract one date from the other. For example, if A1 contains 2025-11-01 and B1 contains 2025-11-16, the formula =B1-A1 will yield 15, indicating the number of days between the two dates. Additionally, the DATEDIF function allows you to calculate differences in various units, such as days, months, or years, providing flexibility in your analysis.
Subtracting Times: When subtracting times, ensure that the cells are formatted correctly. For instance, if A1 has 12:00 PM and B1 has 10:00 AM, using =A1-B1 will result in 2:00, which represents the time difference. If the result exceeds 24 hours, remember to format the cell to display the total hours accurately.
Subtracting Percentages: To subtract a percentage from a number, use the formula =A1-(A1*B1), where A1 is the original number and B1 is the percentage expressed as a decimal. For instance, if A1 is 100 and B1 is 0.10, the outcome will be 90. This method is crucial for financial calculations, allowing for precise adjustments in your data.
By mastering these subtraction techniques, you can use an excel formula to subtract one cell from another, streamlining your Excel tasks and improving your overall efficiency. Don't hesitate to implement these strategies in your next project!

Troubleshoot Common Subtraction Issues in Excel
When performing subtraction in Excel, users often face several common issues that can disrupt their calculations:
-
#VALUE! Error: This error arises when one of the referenced entries contains text instead of a numeric value. To resolve this, ensure that all entries involved in the excel formula to subtract one cell from another are numeric. Statistics reveal that approximately 88% of spreadsheets contain errors, underscoring the importance of meticulous data entry to avoid such pitfalls.
-
Incorrect Results: If the subtraction outcome appears incorrect, check the formatting of the cell. Cells formatted as text can yield unexpected results; using an excel formula to subtract one cell from another and changing the format to 'Number' or 'General' typically resolves this issue. For example, Fidelity Investments experienced a $2.6 billion miscalculation due to a clerical error where a minus sign was omitted, illustrating the significant impact of formatting oversights.
-
Floating Point Errors: Excel's handling of floating-point arithmetic can lead to minor inaccuracies. To mitigate this, utilize the excel formula to subtract one cell from another, such as
=ROUND(A1-B1, 2), which helps maintain precision in your calculations. This is crucial, as even small errors can accumulate and result in substantial financial discrepancies. -
Circular References: A warning regarding circular references indicates that your calculation refers back to its own cell, creating a loop. Review your equations to eliminate any such references. The London Whale incident at JPMorgan Chase, which resulted in over $6 billion in losses, was partly due to errors in spreadsheet calculations, highlighting the critical importance of avoiding circular references.
Experts assert that common issues with the excel formula to subtract one cell from another, such as the #VALUE! error, often stem from simple data entry mistakes or formatting oversights. By remaining vigilant and applying these troubleshooting techniques, users can significantly reduce errors and enhance their productivity in Excel.

Conclusion
Mastering the art of subtraction in Excel is an essential skill for anyone aiming to elevate their data management capabilities. Effectively using Excel formulas to subtract one cell from another not only simplifies calculations but also guarantees accuracy in financial analysis and reporting.
This guide has explored various methods for performing subtraction in Excel. From basic individual cell calculations to more complex operations involving ranges and percentages, each technique is designed to streamline processes and enhance efficiency. Additionally, we’ve addressed common issues such as #VALUE! errors and incorrect results, equipping readers with the necessary tools to navigate potential pitfalls with confidence.
The significance of mastering subtraction in Excel cannot be overstated. By applying these techniques, users can significantly improve their proficiency in data handling, leading to more informed decision-making and increased productivity. Embracing these strategies empowers individuals to tackle their Excel tasks with assurance, transforming their engagement with data and calculations.
Frequently Asked Questions
What is the basic formula for subtraction in Excel?
The basic formula for subtraction in Excel involves using an equal sign followed by the minuend, the minus sign (-), and the subtrahend. For example, to subtract 5 from 10, you would write =10-5.
What does the equal sign signify in an Excel formula?
The equal sign (=) at the beginning of an Excel formula indicates to the program that you are entering a calculation.
What is the minuend in a subtraction operation?
The minuend is the number from which you want to subtract another number. For example, in the equation =10-5, the minuend is 10.
What is the subtrahend in a subtraction operation?
The subtrahend is the number that you want to subtract from the minuend. In the equation =10-5, the subtrahend is 5.
How do you complete a subtraction calculation in Excel?
To complete a subtraction calculation in Excel, you write the formula starting with an equal sign, followed by the minuend, the minus sign, and the subtrahend. After entering the equation, press Enter, and Excel will display the result in the cell. For example, entering =10-5 will display 5.
Why is understanding subtraction in Excel important?
Understanding subtraction in Excel is essential for effective data management and enhances your ability to perform calculations, leading to more informed decision-making.

