Introduction
Mastering the nuances of spreadsheet management can significantly enhance how data is presented and interpreted. One particularly powerful tool at your disposal is the Autofit feature in Google Sheets. This feature automatically adjusts column widths, ensuring that all content is visible without the hassle of manual resizing.
Yet, many users remain unaware of the shortcuts and methods available to optimize this functionality. What happens when the Autofit feature doesn’t work as expected? How can you leverage it to boost productivity and clarity in your spreadsheets?
Understanding these aspects is crucial for anyone looking to streamline their data management processes. By mastering the Autofit feature, you can transform your spreadsheets into clear, professional documents that effectively communicate your data.
Understand Autofit Functionality in Excel
The automatic adjustment feature in Excel stands out as a powerful tool that modifies column widths to fit cell contents seamlessly. This ensures that all text remains visible without the hassle of manual resizing. For users managing varying text lengths, this functionality significantly enhances data visibility and organization. To enable this feature, simply double-click the right boundary of the column header or utilize the Excel shortcut to autofit column width, which is ALT + H + O + I.
Surveys reveal that approximately 57% of Excel users consider themselves intermediate, underscoring the importance of mastering essential functions for effective spreadsheet management. Experts emphasize that integrating this feature into your routine can save up to 30% of the time typically spent on formatting tasks, leading to a more efficient workflow. As one expert noted, "This method not only enhances visual consistency but also significantly reduces the time spent on manual adjustments."
Real-world applications of this feature highlight its effectiveness in maintaining a professional appearance in spreadsheets. Users report that employing this feature not only improves information presentation but also accelerates decision-making processes. One specialist remarked, "Adopting these auto-adjust features can revolutionize your information management process, ensuring that your spreadsheets are not only visually attractive but also easily comprehensible."
With recent updates to Excel, including enhancements like the Multi-Selection feature, users can expect even greater efficiency in data management. By leveraging this feature, professionals can significantly boost productivity while maintaining clarity in their spreadsheets. Moreover, statistics indicate that users spend an average of 12% of their time manually adjusting width settings, highlighting the substantial time-saving benefits of utilizing the automatic fitting feature.

Utilize Keyboard Shortcuts for Autofit
Unlock the power of the Autofit feature in Google Sheets with the keyboard shortcut ALT + H + O + I. This command mirrors the functionality found in Excel, utilizing the Excel shortcut to autofit column width, streamlining the resizing process and significantly boosting productivity. Productivity experts advocate for keyboard shortcuts as a means to minimize mouse reliance and enhance workflow efficiency.
If the shortcut doesn’t yield the desired results, consider these alternative methods:
- Select the Section: Click on the letter at the top of the section you wish to adjust.
- Use the Shortcut: Press
ALT + H, thenO, and finallyIto autofit the selected area. - Double-Click Method: Hover your mouse over the right edge of the header until the cursor transforms into a double arrow, then double-click to automatically modify the size.
These techniques ensure your sections are suitably sized for the data they hold, enhancing both readability and overall presentation. User satisfaction rates indicate that those who regularly use the Excel shortcut to autofit column width experience notable improvements in their productivity. Adopting these methods is a worthwhile investment in time management.

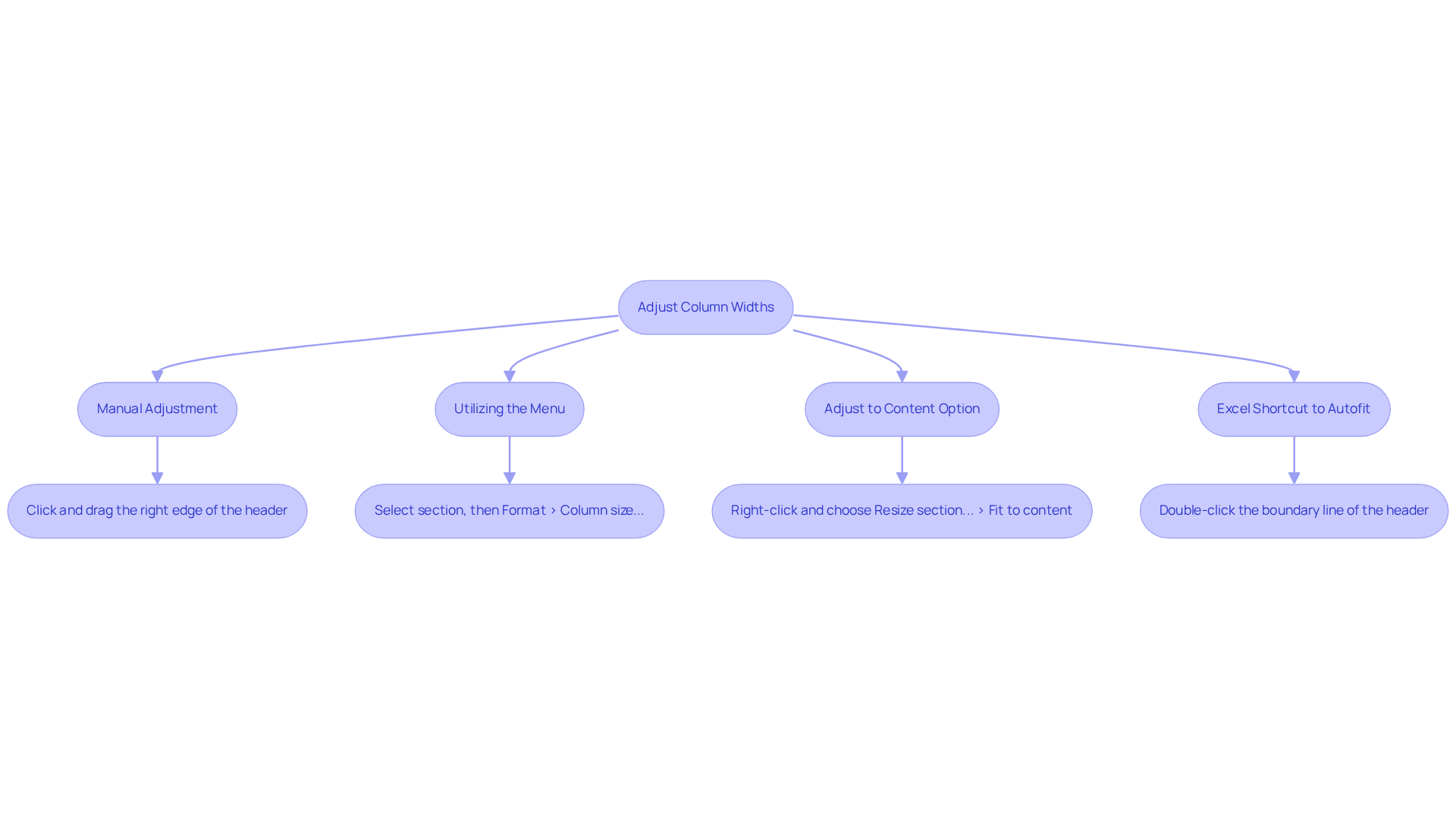
Explore Alternative Methods for Adjusting Column Widths
In addition to keyboard shortcuts, several effective methods exist for adjusting column widths in Google Sheets:
- Manual Adjustment: Click and drag the right edge of the header to resize it to your preferred measurement. This method allows for precise control over the size.
- Utilizing the Menu: Select the section and navigate to
Format>Column size.... Here, you can input a specific measurement in pixels, ensuring consistency throughout your spreadsheet. - Adjust to Content Option: After selecting the section(s), right-click and choose
Resize section.... Opt forFit to content, which automatically modifies the size based on the longest entry in the section. - Excel shortcut to autofit column width: A quick method to achieve autofitting in a section is to double-click the boundary line of the header. This action adjusts the section to accommodate the widest piece of information.
These methods cater to diverse user preferences, enabling professionals to manage their spreadsheet layouts effectively while enhancing both functionality and visual appeal. Mastering these techniques is crucial for clear data presentation. As Ayan Ahmad Fareedi, a Senior Writer & Spreadsheet Specialist, states, "Adjusting the sizes of sections in Google Sheets is a fundamental skill that aids in making your data presentations clear and visually appealing."
Moreover, functions such as LEN and MAX can be employed to ascertain the ideal size needed for a column, further improving the efficiency of spreadsheet management.

Troubleshoot Autofit Issues in Excel
When encountering challenges with the Autofit feature in Google Sheets, it's crucial to implement effective troubleshooting strategies:
- Merged Cells: The automatic sizing feature cannot adjust the width of merged cells. To ensure proper resizing, unmerge any cells in the affected section. As product expert Hyde points out, merging cells is often unnecessary and can complicate formatting.
- Hidden Characters: Hidden characters or extra spaces can interfere with the automatic adjustment function. Inspect your cells for any hidden elements that might disrupt the adjustment process.
- Manual Overrides: If a vertical measurement has been manually set, the automatic adjustment will not alter this. Restore the vertical section's measurement to its original configuration before attempting to use the automatic fitting feature again.
- Context Menu Method: Utilize the context menu for autofitting. Right-click the header, select 'Resize,' and choose 'Fit to data' to adjust the size based on the content.
- Refresh the Sheet: Occasionally, refreshing the Google Sheets page can resolve minor glitches that may hinder functionality.
By implementing these troubleshooting steps, you can significantly enhance the performance of the Autofit feature, leading to a more streamlined and efficient spreadsheet experience. Mastering these techniques not only improves readability but also contributes to a professional appearance in your documents. As John Michaloudis states, "If your text area isn’t adjusting automatically, there could be hidden characters or formatting problems." Be sure to check for extra spaces, line breaks, merged cells, or column width settings that might prevent AutoFit from functioning correctly.

Conclusion
Mastering the autofit functionality in Google Sheets is crucial for anyone aiming to optimize their spreadsheet management. By using the keyboard shortcut ALT + H + O + I, users can easily adjust column widths, ensuring that all content is visible and presented neatly. This not only enhances the readability of the data but also streamlines workflow, making it an invaluable skill for both novice and experienced users.
This guide has highlighted the significance of the autofit feature, demonstrating how it can save considerable time and improve data organization. Key strategies, including manual adjustments, menu options, and troubleshooting common issues, have been explored, providing users with a comprehensive toolkit. The real-world applications of these techniques underscore that effective column management leads to more professional and visually appealing spreadsheets.
Embracing the autofit feature and its shortcuts goes beyond mere convenience; it enhances productivity and ensures clarity in data presentation. As users incorporate these methods into their daily routines, they will likely notice a significant increase in efficiency, allowing them to focus more on analysis and decision-making. The journey to mastering Google Sheets begins with these foundational skills, paving the way for more advanced spreadsheet techniques in the future.
Frequently Asked Questions
What is the Autofit functionality in Excel?
The Autofit functionality in Excel automatically adjusts column widths to fit cell contents, ensuring that all text remains visible without manual resizing.
How can I enable the Autofit feature in Excel?
You can enable the Autofit feature by double-clicking the right boundary of the column header or by using the shortcut ALT + H + O + I.
Why is mastering the Autofit feature important for Excel users?
Mastering the Autofit feature is important because it enhances data visibility and organization, and can save users up to 30% of the time typically spent on formatting tasks.
What are the benefits of using the Autofit feature in spreadsheets?
The Autofit feature improves the visual consistency of spreadsheets, enhances information presentation, accelerates decision-making processes, and helps maintain a professional appearance.
How much time do users typically spend on manual adjustments in Excel?
Statistics indicate that users spend an average of 12% of their time manually adjusting width settings in Excel.
What recent updates to Excel enhance the Autofit functionality?
Recent updates include enhancements like the Multi-Selection feature, which allows for greater efficiency in data management and boosts productivity while maintaining clarity in spreadsheets.

