Overview
The article provides a comprehensive step-by-step guide for finance professionals on merging Excel files into one, underscoring its critical role in effective data management and analysis. It delineates essential preparation steps, various methods for merging, and troubleshooting tips. By mastering this process, finance professionals can significantly enhance productivity, minimize errors, and elevate reporting capabilities.
Introduction
Merging Excel files is an essential skill for finance professionals, enabling the consolidation of vast amounts of data into a single, manageable document. This process not only enhances data integrity but also streamlines workflow, facilitating more efficient analysis and reporting. However, many encounter challenges when merging these files, ranging from data discrepancies to formula errors.
How can finance experts navigate these complexities to ensure a seamless merging experience that enhances productivity and accuracy?
Understand the Importance of Merging Excel Files
Combining Excel documents is essential for finance professionals as it allows them to merge Excel files into one, providing a unified perspective of information. This approach facilitates trend analysis, report creation, and informed decision-making. By merging Excel files into one, you significantly reduce the risk of errors that can occur when managing multiple documents separately. This process and enhances information integrity, allowing you to merge Excel files into one location where all relevant details are available. Furthermore, when you merge Excel files into one, it saves time, allowing you to focus on analysis rather than data management. In the finance sector, where precision is paramount, mastering the ability to merge Excel files into one can greatly improve your reporting capabilities and overall productivity.

Prepare for Merging: Tools and Best Practices
Prior to the process to merge excel files into one, assembling the appropriate tools and adhering to best practices is essential for a seamless outcome. Here are key steps to prepare:
- Choose the Right Tool: Depending on your requirements, utilize the software's built-in features, Power Query, or third-party applications. Power Query stands out for its effectiveness in merging Excel files into one, facilitating automated information consolidation and transformation. It is accessible in Excel 2016 and later on the Data tab under Get & Transform Data.
- Organize Your Files: Store all files in a single folder while maintaining a consistent structure across them. Ensure that they share the same columns and data types. This organization streamlines the integration process and minimizes errors. Remember, since Excel can accommodate a maximum of 255 worksheets in a single workbook, it is vital to merge excel files into one efficiently.
- Always create backups of your original documents before you merge excel files into one. This precaution allows for straightforward recovery of information in the event of any issues during the combination process.
- To ensure a smooth merge, by removing unnecessary information and duplicates from your files before you merge Excel files into one. Consistent formatting is crucial to avoid complications during consolidation.
- Plan Your Integration: Determine the method to merge Excel files into one, whether through manual copy-pasting, spreadsheet functions, or leveraging Power Query. Power Query can manage more rows in memory than a spreadsheet application can display in a worksheet, making it particularly advantageous for finance professionals handling large datasets. Additionally, consider using VBA macros to automate the merging process, especially for complex data structures. Each method has its benefits, with Power Query offering significant efficiency and reproducibility, especially for finance professionals managing large datasets.

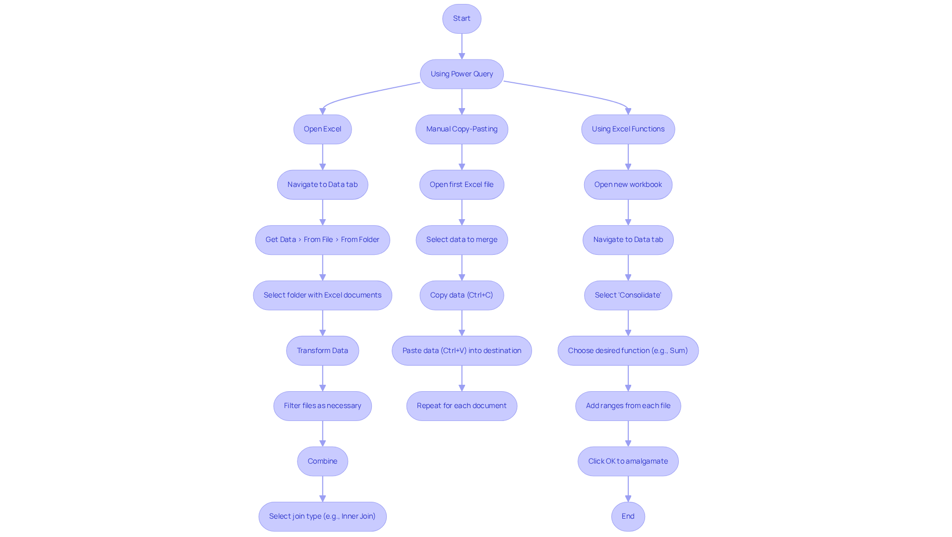
Execute the Merge: Step-by-Step Methods for Excel
Merging Excel files can often be a daunting task, but there are three effective methods that can streamline this process significantly:
- Using Power Query: Begin by opening Excel and navigating to the Data tab. Click on 'Get Data' > 'From File' > 'From Folder'. Select the folder containing your Excel documents and click 'Transform Data'. Within the Power Query editor, filter the files as necessary and click 'Combine'. It is crucial to select the correct join type, such as Inner Join, when merging the tables. This method allows for the combination of information without the need for coding, greatly simplifying the process. A case study indicates that this approach enhances accuracy by minimizing manual errors and automating how to merge excel files into one, making it a preferred choice among finance professionals.
- Manual Copy-Pasting: Open the first Excel file and select the data you wish to merge. Copy the data (Ctrl+C) and paste it (Ctrl+V) into the destination document. Repeat this for each document, ensuring that the same column structure is maintained. While this method is straightforward, it can be . Studies reveal that manual copy-pasting can decrease efficiency by up to 30% in data-intensive tasks. Furthermore, manual processes to merge excel files into one can become impractical when handling large datasets.
- Using Excel Functions: If your files are similarly structured, consider utilizing the Consolidate function. Open a new workbook, navigate to the Data tab, and select 'Consolidate'. Choose the desired function (e.g., Sum, Average) and add the ranges from each file. Click OK to amalgamate the information into one sheet. This method proves particularly beneficial for financial analysis, allowing for the rapid gathering of information from various sources.

Troubleshoot Common Issues During the Merge
When you into one, several typical problems may arise. Here's how to effectively troubleshoot them:
- Data Discrepancy: Ensure that all documents possess uniform types and formats prior to combining. Employ Excel's formatting features to standardize these elements across all documents, which is essential for precise analysis. Clear instructions on this step can significantly improve the process to [merge Excel files into one](https://shortiecuts.com).
- Handling Missing Data: If certain documents lack necessary columns, you can either manually adjust their structure or leverage Power Query to dynamically manage missing data. This approach allows us to merge Excel files into one, facilitating a more seamless integration of disparate datasets. Engaging with community resources can provide additional insights on effectively addressing such issues.
- Formula Errors: After merging, inspect for any broken formulas. Adjust references as needed to ensure they correctly point to the appropriate cells in the workbook after you merge Excel files into one, maintaining the integrity of your calculations. Clear guidance on this can prevent common pitfalls.
- Performance Optimization: If you experience sluggishness or unresponsiveness during the merge, consider processing smaller batches of files. Additionally, adjusting your spreadsheet settings can enhance performance and simplify how to merge Excel files into one. These adjustments can lead to a smoother experience.
- Eliminating Duplicates: After completing the merge, utilize Excel's 'Remove Duplicates' feature to eliminate any duplicate entries that may have been introduced, ensuring your final dataset is clean and accurate.
- Information Privacy: Be mindful of information privacy during the merging process. Ensure that any sensitive information is managed properly, as preserving information security is paramount.
- Case Study Reference: To effectively consolidate information by position in Excel, ensure that the content on each source sheet is formatted as a list without any blank rows or columns. To effectively merge Excel files into one, each source sheet should contain information in the same position. This consistency is crucial for accurate data analysis and successful merging.

Conclusion
Merging Excel files into one cohesive document is not merely a task; it is a vital strategy for finance professionals aiming to enhance their data management and reporting capabilities. By consolidating multiple spreadsheets, finance experts can streamline their workflow, reduce the likelihood of errors, and ultimately make more informed decisions based on comprehensive data analysis.
This article outlines essential steps and best practices for successfully merging Excel files, emphasizing the importance of selecting the right tools, organizing files efficiently, and executing the merge with precision. Techniques such as:
- Utilizing Power Query
- Manual copy-pasting
- Excel functions
are discussed, each offering unique advantages depending on the complexity and volume of data. Additionally, common issues encountered during the merging process are addressed, providing practical troubleshooting tips to ensure a smooth integration.
In conclusion, the ability to merge Excel files effectively is crucial for finance professionals seeking to elevate their analytical capabilities and enhance overall productivity. Embracing these methods not only simplifies data consolidation but also empowers finance teams to focus on strategic analysis rather than data management. As the finance landscape continues to evolve, mastering the art of merging Excel files will remain a key skill that drives efficiency and accuracy in reporting.
Frequently Asked Questions
Why is merging Excel files important for finance professionals?
Merging Excel files is important for finance professionals as it provides a unified perspective of information, facilitating trend analysis, report creation, and informed decision-making.
How does merging Excel files reduce the risk of errors?
By merging Excel files into one, you significantly reduce the risk of errors that can occur when managing multiple documents separately.
What are the benefits of merging Excel files for workflow?
Merging Excel files streamlines your workflow and enhances information integrity, allowing all relevant details to be available in one location.
How does merging Excel files save time?
Merging Excel files saves time by allowing you to focus on analysis rather than data management, as all information is consolidated in one file.
How can mastering the ability to merge Excel files improve productivity in the finance sector?
Mastering the ability to merge Excel files can greatly improve reporting capabilities and overall productivity, which is crucial in the finance sector where precision is paramount.

